16 年
手机商铺
技术资料/正文
183 人阅读发布时间:2025-08-07 10:06
杂志名称:Nature Communications
影响因子:15.7
文章题目:Exploitable mechanisms of antibody and CAR mediated macrophage cytotoxicity(抗体和CAR介导的巨噬细胞毒性的可利用机制)
第一作者:Tianyi Liu
通讯作者:Carl J. DeSelm
作者单位:美国加州大学旧金山分校、华盛顿大学医学院、澳门大学健康科学学院等
实验样品类型:细胞上清
本研究所实验中所使用的产品:AAH-CYT-5(检测人类样本中80种微量表达功能性细胞因子,涵盖炎症、免疫、趋化等)
摘要
巨噬细胞在实体瘤中具有双重作用,既可支持肿瘤存活,也可通过吞噬或细胞毒性诱导肿瘤细胞死亡。本研究通过CRISPR-Cas9共培养筛选,发现ATG9A是调控巨噬细胞介导的肿瘤细胞杀伤的关键因子。验证发现,抑制非细胞毒性巨噬细胞(通过CSF1R抑制剂)并阻断ATG9A介导的肿瘤膜修复,可显著增强治疗性抗体的抗肿瘤活性。
研究结果
1、CRISPR筛选鉴定ATG9A为巨噬细胞杀伤的关键调控因子
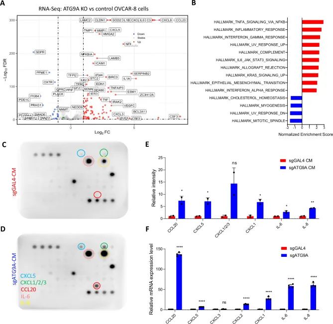
通过两种靶向不同肿瘤抗原的CAR-巨噬细胞(α-EphA2和α-CD19)与卵巢癌细胞(OVCAR-8)的共培养CRISPR筛选,发现ATG9A和UBAP1的缺失显著增加肿瘤细胞对巨噬细胞杀伤的敏感性。ATG9A缺失不影响吞噬作用,但导致肿瘤细胞质膜损伤增加,表明其通过非吞噬机制调控巨噬细胞毒性。


2、ATG9A缺失增强巨噬细胞介导的质膜损伤
ATG9A缺失的肿瘤细胞在巨噬细胞共培养中表现出更高的脂质过氧化和溶酶体胞吐缺陷。质膜修复依赖的神经酰胺生成和小窝蛋白(CAVIN1/2)表达显著降低。此外,利用多因子检测技术(AAH-CYT-5,RayBiotech)检测后差异分析发现,ATG9A缺失还诱导促炎细胞因子(如IL-6、IL-8)的分泌,进一步激活巨噬细胞的细胞毒性表型。

3、体内验证:ATG9A缺失联合CSF1R抑制实现肿瘤完全消退
在NSG小鼠模型中,ATG9A缺失的SKOV-3肿瘤对曲妥珠单抗(Trastuzumab)治疗更敏感。联合CSF1R抑制剂(PLX5622)后,93.3%的ATG9A缺失肿瘤完全消退(图9H)。单细胞RNA测序显示,ATG9A缺失肿瘤中细胞毒性巨噬细胞(iNOS+)比例增加,而调节性巨噬细胞(CX3CR1+)减少。


讨论 Discussion
本研究揭示了巨噬细胞杀伤肿瘤的新机制:通过诱导质膜损伤和脂质过氧化,而ATG9A介导的修复途径是肿瘤细胞抵抗这一过程的关键。靶向ATG9A或联合CSF1R抑制可显著增强巨噬细胞疗法的疗效,尤其在免疫“冷”肿瘤中具有潜力。
在实验技术中通过CRISPR-Cas9共培养技术结合NGS筛选出了ATG9A,最后利用抗体芯片,鉴定了ATG9A缺失导致的促炎细胞因子(如IL-6、CXCL1)上调(图8),揭示了肿瘤微环境的重编程。