16 年
手机商铺
技术资料/正文
219 人阅读发布时间:2025-08-07 09:54
💡 "为什么女性化疗后疼痛来得更快、更猛?"
这一困扰医学界多年的问题,终于有了答案!
中山大学团队在顶级期刊《Science Advances》发表重磅研究,首次揭示女性患者在硼替佐米化疗后更早出现神经痛的免疫机制——脊髓血管中的"巨噬细胞暴动"竟是关键!

杂志名称:Science Advances
影响因子:12.5/Q1
文章题目:Earlier onset of chemotherapy-induced neuropathic pain in females by ICAM-1–mediated accumulation of perivascular macrophages
由ICAM-1介导的血管周围巨噬细胞积累引起的化疗诱导的女性神经性疼痛的早期发病
一作:陈立;通讯作者:谢敬敦、徐婷、冯霞和张祥忠教授团队联合发表
作者单位:中山大学生理学与疼痛学系、中山大学孙逸仙纪念医院康复医学科、深圳市龙岗区人民医院血液科等
文章所用产品:QAM-CAA-4000(检测小鼠样本中200个炎症、免疫、趋化等微量表达细胞因子)
实验样本:脊髓背角
摘要
化疗诱导的神经病理性疼痛(CINP)是癌症治疗中常见的副作用,严重影响患者的生活质量和治疗依从性。本研究通过回顾性临床分析和动物模型,探讨了硼替佐米(BTZ)治疗多发性骨髓瘤(MM)患者中女性比男性更早出现神经病理性疼痛的机制。研究发现,女性患者在BTZ治疗后较早出现感觉障碍,这与脊髓血管周围巨噬细胞的积累及其释放的CCL1介导的神经元超兴奋性有关。

Part.1 研究结果
女性患者在BTZ治疗后更早出现感觉障碍
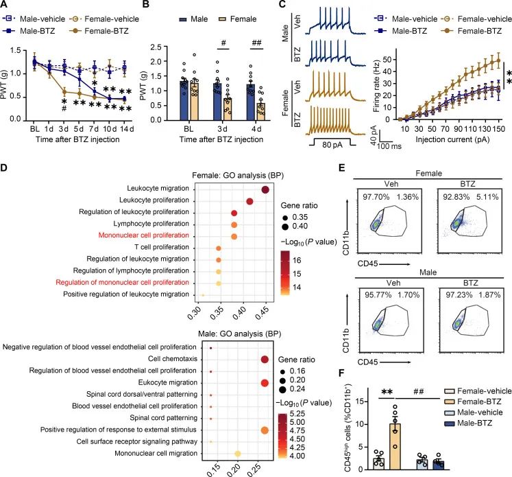
回顾性临床数据分析显示,女性患者在BTZ治疗的第一个周期内感觉障碍的发生率显著高于男性(图1B、D)。

动物实验证实,雌性小鼠在BTZ治疗后第3天即出现机械性异常性疼痛,而雄性小鼠的疼痛反应出现较晚(图2A、B),为了阐明这种机制,利用抗体芯片QAM-CAA-4000检测洛芬治疗后小鼠脊髓背角的蛋白质,发现治疗后雌雄小鼠的细胞因子变化不同,其中雌性小鼠组中改变的细胞因子主要与白细胞迁移和增殖有关(图2D)。

Part.2 研究结果
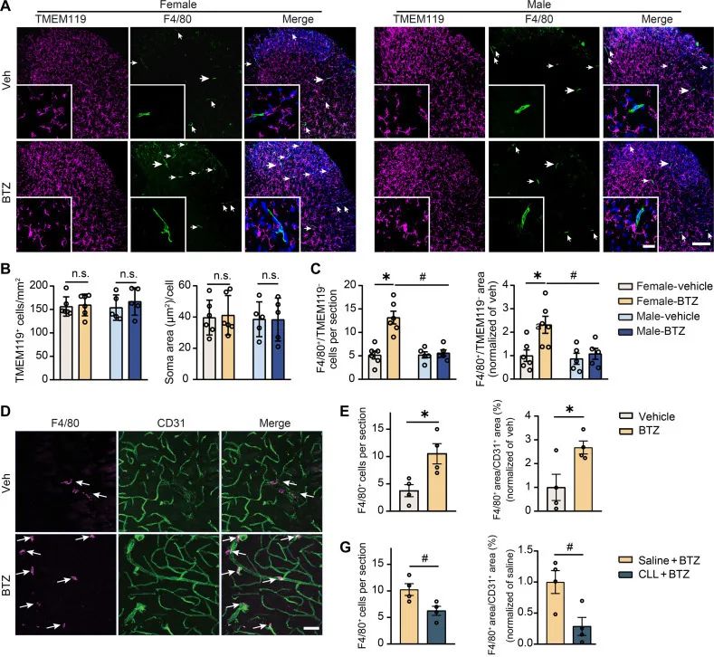
BTZ诱导的脊髓血管周围巨噬细胞积累在雌性小鼠中更显著
雌性小鼠在BTZ治疗后第3天,脊髓血管周围F4/80+巨噬细胞数量显著增加,而雄性小鼠未见明显变化(图3A-E)。

Part.3 研究结果
ICAM-1和IL-1α协同促进巨噬细胞浸润
BTZ治疗后,雌性小鼠脊髓血管内皮细胞中ICAM-1和IL-1α的表达显著上调(图4B、C)。
抑制ICAM-1或IL-1α可减少巨噬细胞浸润并缓解疼痛行为(图4E、F)。

Part.4 研究结果
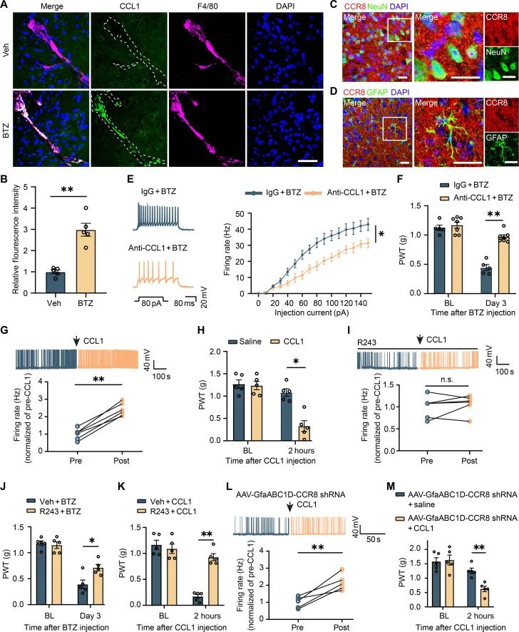
巨噬细胞释放的CCL1直接或间接激活神经元和星形胶质细胞
浸润的巨噬细胞释放CCL1,通过CCR8受体直接激活神经元或通过星形胶质细胞间接增强神经元兴奋性(图7A-K)。
星形胶质细胞的激活进一步加剧了神经元的超兴奋性(图8A-O)


研究结论
本研究揭示了女性患者在BTZ治疗后更早出现神经病理性疼痛的机制:结合多因子检测QAM-CAA-4000机制探索发现BTZ通过上调脊髓血管内皮细胞中的ICAM-1和IL-1α,促进外周单核细胞浸润为血管周围巨噬细胞。这些巨噬细胞释放的CCL1直接或间接激活神经元和星形胶质细胞,导致神经元超兴奋性和疼痛的早期发生。这一发现为性别差异的精准疼痛治疗提供了新靶点。