16 年
手机商铺
技术资料/正文
475 人阅读发布时间:2025-08-06 16:58
杂志名称:Bone Res
影响因子:15.0/Q1
文章题目:Reduced somatosensory innervation alters the skeletal transcriptome at a single cell level in a mouse model of type 2 diabetes
在2型糖尿病小鼠模型中,减少的体感觉神经支配改变了单细胞水平的骨骼转录组
通讯作者:Aaron W. James
作者单位:约翰霍普金斯大学
本研究使用产品:AAH-MAPK-1(检测人、小鼠MAPK通路中17个关键蛋白的热门氨基酸磷酸化位点,了解更多MAPK通路检测工具,请点击图片跳转链接)
检测样本:骨膜组细胞裂解液

研究背景
糖尿病是一种常见的代谢性疾病,其并发症包括周围神经病变(DPN)和骨代谢异常。临床数据显示,50%的糖尿病患者会出现周围神经病变,且骨折风险显著增加,尤其是在合并神经病变的患者中。然而,神经与骨骼之间的相互作用机制尚不明确。本研究通过高脂饮食(HFD)诱导的2型糖尿病小鼠模型,探究了糖尿病周围神经病变对骨骼代谢的影响,重点关注骨骼神经支配减少与骨微结构改变之间的关系。
研究结果
HFD诱导的糖尿病周围神经病变
HFD喂养12周后,小鼠表现出肥胖、高血糖、胰岛素抵抗等典型糖尿病特征(图1a-g)。免疫荧光染色显示,HFD组小鼠皮肤内神经纤维密度(IENF)减少32%,同时热板试验中足部撤退潜伏期延长,证实了周围神经病变的发生(图1h-j)。

骨骼神经支配减少
通过免疫染色(β III-tubulin、CGRP、TH)发现,HFD组小鼠长骨(股骨、胫骨、跖骨)骨膜中的感觉神经和交感神经纤维显著减少(图2)。例如,股骨中段骨膜的总神经纤维减少76%,感觉神经纤维(CGRP+)减少62%。
骨微结构改变
微CT分析显示,HFD组小鼠的皮质骨和松质骨参数均显著下降(图3)。例如,股骨中段皮质骨面积(Ct.Ar)减少11.9%,松质骨骨体积分数(BV/TV)减少42.6%。
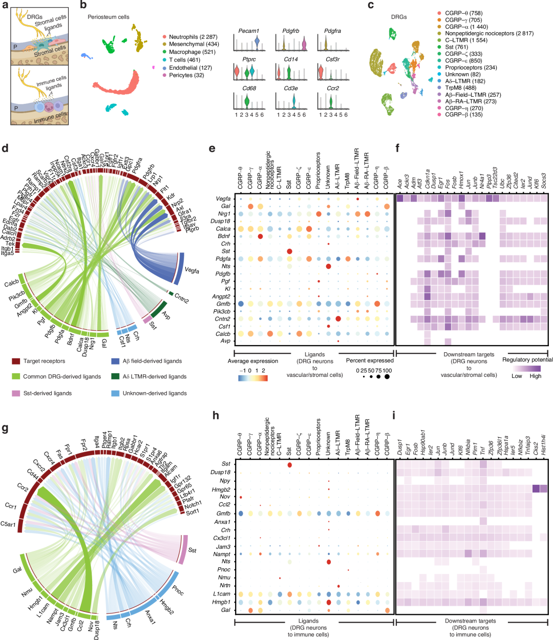
单细胞RNA测序揭示神经-骨骼信号交互
通过scRNA-Seq分析,发现背根神经节(DRG)神经元与骨膜细胞之间存在潜在的配体-受体相互作用(图4)。
神经源性配体(如VEGFA、NRG1、GAL、BDNF)在DRG神经元中高表达,可能通过调控骨膜细胞的增殖和分化影响骨代谢。
HFD条件下,骨膜细胞的转录组发生显著改变,表现为增殖减少、成脂分化增加,以及WNT、TGFβ、MAPK等信号通路活性下降(图5)。


DRG神经元条件培养基恢复骨膜细胞功能
体外实验表明,HFD组骨膜细胞的增殖和成骨分化能力下降,但通过DRG神经元条件培养基(CM)处理可恢复这些功能(图6)。
利用RayBiotech磷酸化抗体芯片(AAH-MAPK-1)检测MAPK信号通路中17个热门蛋白氨基酸磷酸化靶点,发现CREB、ERK1/2等在HFD组中活性降低,而CM处理可显著提高其磷酸化水平(图6f)。
