16 年
手机商铺
技术资料/正文
384 人阅读发布时间:2025-05-08 14:43
杂志名称: Cell Metabolism影响因子:27.7/Q1
文章题目: Exosomal miR-302b rejuvenates aging mice by reversing the proliferative arrest of senescent cells
一作:中国科学院生物物理研究所特别研究助理(博士后)毕友坤和源生生物科技有限责任公司乔新龙
通讯作者及单位:河南省科学院、中国科学院生物物理研究所姬广聚研究员、薛愿超研究员及上海中医药大学博鳌国际医院吴红金教授
研究所用产品:QAM-TH17-1(定量检测小鼠Th1/Th2/Th17相关的18个因子芯片)

检测样本:小鼠血清
衰老如何逆转
衰老是生物体生理功能逐渐衰退的过程,其特征包括细胞衰老、基因组不稳定性和慢性炎症等。衰老细胞(SnCs)通过分泌衰老相关分泌表型(SASP)促进组织功能障碍和年龄相关疾病。目前针对SnCs的策略主要有两类:清除衰老细胞(senolytic)和抑制SASP(senomorphic),但这些方法存在局限性,如可能损伤组织或干扰免疫监视。本研究提出了一种名为“Senoreverse”的新策略,旨在逆转SnCs的增殖停滞,通过人胚胎干细胞来源的外泌体(hESC-Exos)及其富含的miR-302b实现衰老逆转。
研究结果

Anti-Aging
1、hESC-Exos逆转衰老细胞的增殖停滞
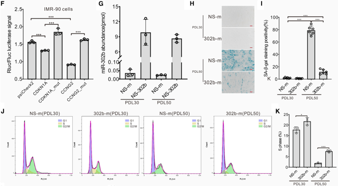
使用复制性衰老的IMR-90细胞(PDL50)和Dox诱导的p21-YFP LO2衰老细胞模型。利用hESC-Exos处理显著降低SA-β-gal活性(衰老标志物),下调CDKN1A(p21)和CDKN2A(p16)表达,并且重塑了细胞增殖状态。

单细胞RNA测序(scRNA-seq)显示,hESC-Exos处理使衰老细胞重新进入细胞周期,S期细胞比例增加17%(图2)

2. hESC-Exos改善衰老小鼠的表型
20月龄小鼠每周接受hESC-Exos或PBS注射,观察至30月龄,hESC-Exos延长小鼠中位寿命,改善运动能力(旋转棒测试、握力测试)和认知功能(水迷宫实验),利用涵盖小鼠炎症免疫等相关的抗体芯片对小鼠血清(QAM-TH17-1)进行检测,发现使用衰老外泌体处理 hESC-Exos 后,促炎性细胞因子的水平显著降低,利用ELISA进一步证明其中IL-1β、IFN-γ、IL-6、TNF-α等因子确实显著降低。



3. miR-302b靶向Cdkn1a和Ccng2逆转衰老
Ago2 Clip-seq分析显示,hESC-Exos富含的miR-302b可直接靶向细胞周期抑制因子Cdkn1a和Ccng2,双荧光素酶实验验证miR-302b与Cdkn1a/Ccng2 3' UTR的结合, miR-302b模拟物处理衰老细胞后,增殖能力恢复,衰老标志物减少。



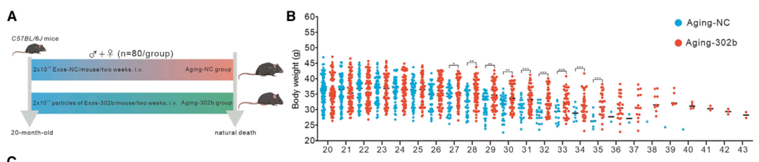
4. miR-302b长期治疗的安全性及效果
25月龄小鼠每两周接受miR-302b负载的外泌体(Exos-302b)治疗至自然死亡。发现Exos-302b显著延长小鼠寿命(中位寿命增加15.4%),且未增加肿瘤负担。利用抗体芯片(QAM-TH17-1)检测再次验证发现miR-302b小鼠血清中的炎症因子明显降低,结合组织学分析显示,miR-302b减轻衰老相关病理变化,如皮肤增厚和脾脏萎缩。




创新性:本研究提出“Senoreverse”策略,通过miR-302b逆转SnCs的增殖停滞,实现全身性 rejuvenation。研究中同时验证了miR-302b具有治疗衰老及相关疾病的潜力,且长期使用无癌变风险等的安全性。
利用蛋白质芯片等工具高通量测定了衰老病理相关的关键靶标丰度,结合ELISA、组织学等技术验证,多方面支撑了“Senoreverse”策略。