16 年
手机商铺
技术资料/正文
164 人阅读发布时间:2025-03-17 14:21
心肌梗死(Myocardial Infarction,MI)是一种严重的心脏疾病,其高发病率和死亡率给全球公共卫生带来了巨大挑战。目前,尽管有药物治疗、介入治疗等多种手段,但心肌梗死后心脏功能的恢复仍然是一个难题。组织工程和再生医学的兴起为心肌梗死的治疗提供了新的思路。其中,利用人诱导多能干细胞衍生的心肌细胞(human-induced pluripotent stem cell-derived cardiomyocytes,hiPSC-CMs)和人间充质干细胞(如人脂肪来源的间充质干细胞,human adipose-derived mesenchymal stem cells,hADSCs)进行心脏组织修复和再生是研究的热点之一。
hiPSC-CMs具有自我更新和分化为心肌细胞的潜能,为心肌梗死的细胞治疗提供了理想的细胞来源。然而,单独使用hiPSC-CMs进行移植存在一些问题,如免疫排斥、细胞留存率低以及心功能改善有限等。而hADSCs具有免疫调节、促进血管生成和心肌细胞成熟的作用,这些特性使其成为与hiPSC-CMs联合应用的理想候选细胞。
日本大阪大学研究团队通过共培养hiPSC-CMs和hADSCs,构建了一种具有复合功能的3D心脏组织片层,以提高心肌梗死后心脏功能的恢复效果。
研究方法
研究思路
本研究通过将hiPSC-CMs和hADSCs共培养在PLGA纤维支架上,构建一种复合三维心脏组织片。首先,通过体外实验评估组织片的厚度、细胞排列、ECM沉积、收缩能力和旁分泌功能。然后,将组织片移植到大鼠心肌梗死模型中,评估其对心脏功能的改善效果,包括心脏收缩功能、纤维化程度和血管生成情况。
具体方法
PLGA纤维支架的构建:使用电纺丝技术制备PLGA纤维支架,并通过扫描电子显微镜(SEM)观察纤维结构。
hiPSC-CMs的诱导与表征:从hiPSCs诱导分化为hiPSC-CMs,并通过流式细胞术和免疫荧光染色验证其心肌细胞特性。
hADSCs的培养与表征:从人脂肪组织中分离hADSCs,并通过流式细胞术和分化实验验证其间充质干细胞特性。
组织片的构建:将hiPSC-CMs和hADSCs按9:1的比例共培养在PLGA纤维支架上,形成三维心脏组织片。
体外功能评估:
厚度和细胞排列:通过H&E染色评估组织片的厚度和细胞排列。
收缩能力:使用高速摄像系统评估组织片的收缩速度和变形距离。
线粒体功能:通过Seahorse线粒体压力测试评估组织片的氧消耗率(OCR)。
旁分泌功能:通过raybiotech的细胞因子抗体芯片和ELISA检测组织片分泌的血管生成相关因子(如VEGF、HGF、bFGF)。
体内治疗效果评估:
心脏功能评估:通过超声心动图评估大鼠心脏的左心室射血分数(LVEF)和左心室缩短分数(LVFS)。
纤维化和梗死面积评估:通过Masson染色和天狼星红染色评估心脏纤维化和梗死面积。
血管生成评估:通过免疫荧光染色评估新生血管和动脉密度。

研究结果分析
hiPSC-CMs和hADSCs的表征
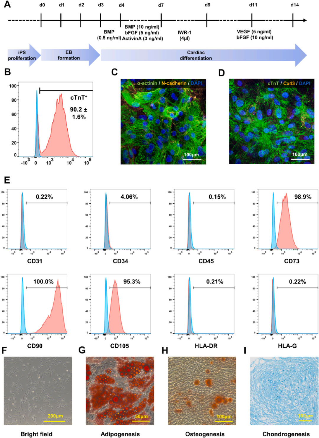
在第14天进行流式细胞术分析,心肌肌钙蛋白T(cTnT)阳性细胞的百分比为90.2±1.6%(fig.1B)。免疫荧光染色显示,hiPSC CMs表达α-肌动蛋白和cTnT(fig.1C和D),表明心肌细胞(CMs)具有排列良好、清晰的肌节结构。此外,N-钙粘蛋白和连接蛋白43(Cx43)的免疫荧光染色揭示了hiPSCMs之间的细胞间通讯和间隙连接(fig.1C和D)。这些结果表明,hiPSCs成功分化为高纯度功能CM。
为了确认hADSCs的特征,进行了基于流式细胞术的分析,结果显示,hADSCs高度表达CD73、CD90和CD105,而CD31、CD34、CD45、HLA-G和HLA-DR表达较低。

CM和CM+ADSC复合组织片的构建与评估
研究者采用聚乳酸-羟基乙酸共聚物(PLGA)纤维支架作培养基质,以促进hADSCs和hiPSC-CMs的组织形成,结果发现,复合组织片厚度为231.00 ± 15.14 μm,比单独培养的hiPSC-CMs组织片(185.52 ± 16.02 μm)更厚。TUNEL染色显示,CM + ADSC组织片的细胞凋亡率低于CM组织片。免疫荧光染色显示,CM + ADSC组织片中hiPSC-CMs的排列更加整齐,且细胞外基质(ECM)的表达更为丰富(fig. 2)。

CM和CM+ADBC组织片的收缩和呼吸特性
通过高速相机运动分析系统对CM+ADSC组织片的收缩性能进行了评估。结果显示,CM + ADSC组织片的收缩速度、放松速度和加速度显著高于CM组织片。CM + ADSC组织片的收缩变形距离和放松变形距离也显著更长。此外,微电极阵列(MEA)记录的电生理记录显示,CM + ADSC组织片的传导速度与CM组织片无显著差异。使用Seahorse XF细胞线粒体应激测试,CM + ADSC组织片的最大呼吸能力显著高于CM组织片,表现出更强的线粒体功能方面均优于CM组织片(fig. 3)。

CM和CM+ADBC组织片的细胞因子分泌和血管生成功能
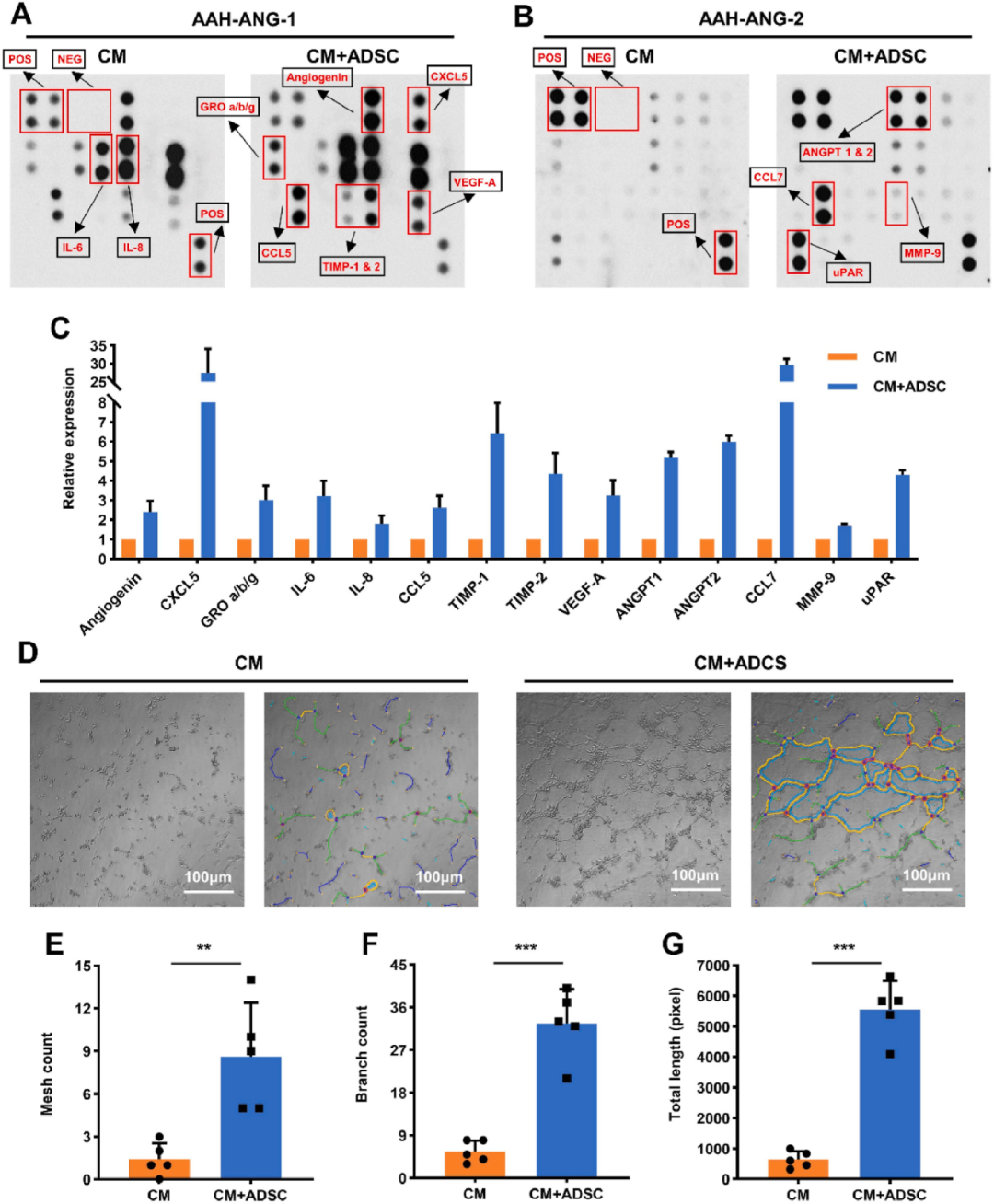
使用人细胞因子抗体芯片C5检测发现,CM+ADSC组织片的培养上清液中多种细胞因子(如CXCL5、GRO、CXCL1、IL-6、IL-8、CCL8、CCL7、CCL5、SDF-1、血管生成素、VEGF-A、HGF、MIP-3α、SPP-1和TNFRSF11)的丰度显著高于CM组织片。进一步通过ELISA定量分析发现,CM+ADSC组织片上清液中VEGF、HGF和bFGF的浓度也显著高于CM组织片(fig.4)。

此外,使用人血管生成抗体芯片C1000检测发现,CM+ADSC组织片上清液中多种与血管生成相关的细胞因子(如血管生成素、GRO、IL-6、IL-8、CCL5、TIMP-1、TIMP-2、VEGF-A、ANGPT1、ANGPT2、CCL7、MMP-9和uPAR)的丰度更高。体外试管形成实验显示,CM+ADSC组织片的上清液显著增强了人脐静脉内皮细胞(HUVEC)的血管生成能力,其网格数、分支数和管子总长度均显著高于CM组织片(fig. 5)。这些结果表明,CM+ADSC组织片在细胞因子分泌和血管生成方面表现出显著的增强效果,尤其是在分泌与血管生成相关的旁分泌因子方面。
CM+ADBC组织片体内移植效果
为了进一步研究CM+ADCC组织片的治疗效果,研究者通过在大鼠心肌梗死模型中移植CM组织片和CM+ADSC组织片,评估它们对心脏功能的改善效果。在移植前(-2周)和移植后1、2、3、4周,通过超声心动图检测了左心室射血分数(LVEF)和左心室缩短分数(LVFS)。结果显示,在移植后第1、2、3、4周,CM+ADSC组织片组的LVEF和LVFS值显著高于CM组织片组和心肌梗死(MI)组(fig. 6),表明CM+ADSC组织片在促进心肌梗死后心脏功能恢复方面具有显著的治疗效果。

CM+ADBC组织片移植可抑制肥大,促进hiPSC-CM移植物植入
研究者在移植后4周,通过对四组大鼠心脏样本进行HE染色和WGA染色,发现MI组的心肌细胞(CMs)平均直径显著大于Sham组,表明心肌肥大现象明显。然而,CM+ADSC组和CM组的心肌细胞平均直径显著小于MI组,说明组织片移植能够抑制心肌肥大。免疫荧光染色结果显示,CM+ADSC组的移植物保留率更高(4/8大鼠),且移植物内的hiPSC-CMs密度更高、排列更整齐。此外,CM+ADSC组移植物中的vWF阳性细胞和α-SMA阳性细胞数量多于CM组,表明其血管生成能力更强(fig. 7)。这些结果表明,CM+ADSC组织片移植能够有效抑制心肌肥大,增强移植物的保留和内部血管生成。

CM+ADBC组织片移植可减少宿主心脏纤维化,促进血管生成
为了研究心脏功能改善的潜在机制,研究者通过Masson染色和Sirius Red染色检查了心脏纤维化的程度。在移植后4周,发现CM+ADSC组的纤维化面积显著低于CM组,而CM组的纤维化面积也显著低于MI组(fig. 8A和B)。同样,CM+ADSC组的梗死面积也显著小于CM组和MI组(fig. 8C和D)。此外,通过免疫荧光染色评估宿主心肌梗死边缘区的新生血管形成,结果显示CM+ADSC组的新生血管密度和小动脉密度均显著高于CM组和MI组,表明CM+ADSC组织片在预防心脏纤维化和促进血管生成方面具有显著效果。

研究结论
本研究成功开发了一种由hiPSC-CMs和hADSCs组成的复合功能性组织片(CM+ADSC),并证明其在体外和体内对心肌梗死的治疗潜力。CM+ADSC组织片在组织结构、收缩性能、细胞因子分泌和血管生成方面均表现出显著优势,显著改善了心肌梗死大鼠模型的心脏功能,减少了纤维化,并促进了新生血管的形成。这些发现为开发新型心肌梗死治疗策略提供了有力的科学依据。未来的研究应进一步探索其临床应用的可行性和安全性。
文献:Zhang J, Li J, Qu X, Liu Y, Sun L, Harada A, Hua Y, Sougawa N, Tabata A, Liu L, Miyagawa S. Development of composite functional tissue sheets using hiPSC-CMs and hADSCs to improve the cardiac function after myocardial infarction. Bioactive Materials. 2024 Jul 1;37:533-48.