16 年
手机商铺
技术资料/正文
492 人阅读发布时间:2022-07-14 17:36
杂志名称:SCIENCE ADVANCES | RESEARCH ARTICLE
影响因子:14.136
文献题目:Fructose-1,6-bisphosphate prevents pregnancy loss by inducing decidual COX-2 + macrophage differentiation
第一作者:Wen-Jie Zhou
通讯作者:Jian-Yuan Zhao
作者单位:Laboratory for Reproductive Immunology, NHC Key Lab of Reproduction Regulation (Shanghai Institute of Planned Parenthood Research), Hospital of Obstetrics and Gynecology, Shanghai Medical School, Fudan University, Shanghai 200080, People’s Republic of China.
本实验所用产品:L-Series Human Antibody Array 1000 (RayBiotech Inc.,
GA, USA)
实验样品:细胞上清
研究背景:
子宫内膜基质细胞(ESC)向蜕膜细胞(DSC)的分化过程称为蜕膜化(Decidualization),这一过程的异常或缺陷与女性不孕、自然流产等妊娠并发症密切相关。
深入研究蜕膜化过程中的关键事件及调控机制对于揭示潜在的治疗靶点和开发新的治疗策略具有重要价值。近期,复旦大学附属妇产科医院李明清团队、同济大学附属第一妇婴保健院金莉萍团队和复旦大学遗传工程国家重点实验室赵健元团队合作完成的研究发现了代谢产物和巨噬细胞分化在蜕膜化进程中的调控机制及在自然流产中的重要病理作用,并且提供了新的治疗手段开发方向。该研究揭示了代谢失常引起蜕膜巨噬细胞分化异常致自然流产的新机制,并首次报道了1,6二磷酸果糖在防治自然流产中的价值。
研究结果:
1、蜕膜过程中 1,6-二磷酸果糖的积累
为了观察中国人蜕膜化的代谢物特征,招募了来自分泌期的 12 个健康对照子宫内膜和来自正常妊娠的 12 个蜕膜组织。代谢组学结果揭示了原代培养的ESC 和 DSC之间的 63 种差异代谢物,尤其是糖代谢的代谢物 [即果糖-1,6-二磷酸 (FBP) 的积累](图 1A)。


与非妊娠女性相比,正常妊娠女性的血浆和蜕膜子宫内膜中发现大量 FBP。
2、抗体芯片发现DSC中异常的FBP-IL-27调节轴导致流产
为了探索 FBP 积累与正常妊娠之间的可能关系,妊娠小鼠接受或不接受 2-脱氧-d-葡萄糖 (2-DG) 治疗,2-DG 是一种具有抑制糖酵解双重活性的葡萄糖类似物。与正常胚胎组相比,胚胎吸收组子宫中的 FBP 水平显著降低,暴露于 2-DG 显著增加了小鼠胚胎丢失率。FBP 补充剂可防止体内 2-DG 诱导的胚胎丢失。结果表明,蜕膜中缺乏 FBP 会导致胚胎丢失。

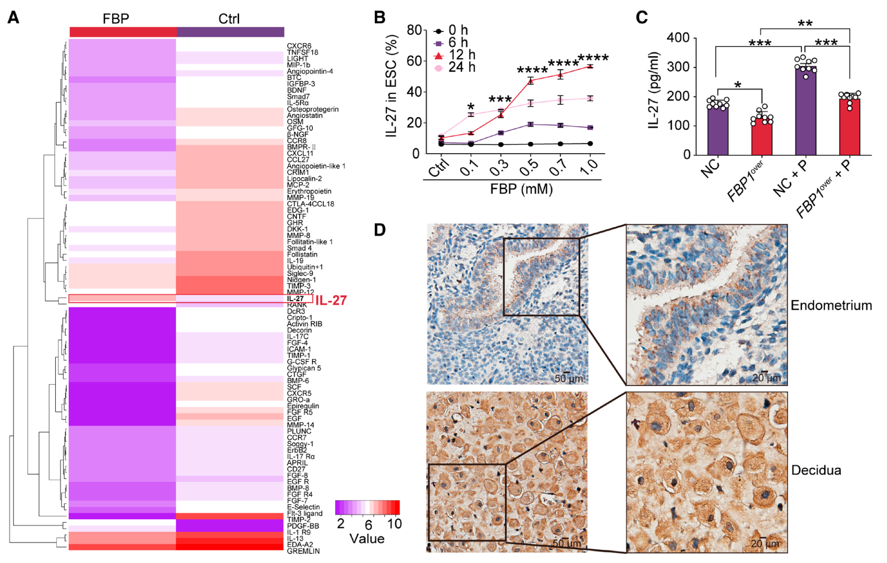
为了研究 DSC 中 FBP 缺失导致胚胎丢失的可能机制,研究团队使用RayBiotech人1000个蛋白高通量抗体芯片(AAH-BLG-1000)以评估对照 ESC 和 FBP 处理的 ESC 之间上清液的差异蛋白;FBP 和孕酮均提高 IL-27的表达(图 3、B 和 C);研究团队观察到在蜕膜过程中 IL-27 的表达显著增加,特别是在 DSC 中(图 3D)。与体外数据一致,FBP 给药显著增加了 2-DG 处理的怀孕小鼠的 IL-27 水平。

在 Il27ra 敲除 (Il27ra-/-) 怀孕小鼠中观察到胚胎丢失增加和胚胎生长受限,这些数据共同表明,DSC的异常 FBP-IL-27 调节轴增加了流产的风险。
3、IL-27 通过诱导蜕膜 COX-2+ 巨噬细胞分化维持正常妊娠
与 DSC 和滋养层相比,蜕膜白细胞 (DLC),尤其是 dMφs,具有更高水平的 IL-27Rs(图 5,A 和 B)。FBP 预处理的 ESC 显著增加了 dMφ 中的 COX-2 水平(图5G),并且与 ESC 共培养,尤其是 IL-27过表达ESC,导致 dMφ 中的 COX-2 水平增加(图 5H)。
腹腔注射塞来昔布(一种 COX-2 特异性抑制剂)导致小鼠子宫中 M2 样巨噬细胞减少和流产率增加。结果表明 FBP-IL-27 在蜕膜化过程中触发 COX-2+ M2 样 Mφ 分化并维持正常妊娠。

为了进一步分析 IL-27RAdMφs 和 COX-2+ dMφs 在维持正常妊娠中的可能机制,通过蛋白质组微阵列评估了 IL-27RA+ dMφ 和 IL-27RA- dMφ 上清液中的差异蛋白。详细分析表明,9 个差异蛋白与蜕膜化有关,24 个差异蛋白与滋养层侵袭有关。结果表明,COX-2+ dMφs 通过促进蜕膜化和滋养层侵袭来预防由 IL-27/IL-27RA 信号轴缺失引起的妊娠丢失。
4、FBP 给药诱导 COX-2+ dMφ 分化并进一步减轻妊娠丢失
动物研究表明补充 FBP 可促进 SA 小鼠的蜕膜化和滋养层侵袭并防止流产。数据表明补充 FBP 可降低由于 FBP-IL-27 表达和 COX-2+ dMφs 不足而导致的流产风险。

结论:
蜕膜化是子宫内膜发生广泛重塑以创造胚胎发育接受环境的过程,研究团队发现 Il27ra - / - 怀孕的小鼠由于蜕膜不良和滋养细胞侵入子宫的能力降低而容易出现胎儿丢失。ESC/DSC 衍生的 IL-27 在体外和体内均促进蜕膜中的 COX-2+ M2 样巨噬细胞分化。研究结果,蜕膜中 FBP-IL-27 轴触发的 COX-2+ M2 样巨噬细胞参与维持母胎免疫耐受、蜕膜化、滋养层侵袭和胎盘发育,并发现补充 FBP 诱导的母胎免疫耐受通过 IL-27 触发的 COX-2+ M2 样巨噬细胞促进蜕膜和胎盘发育,并防止流产。一旦FBP-IL-27-COX-2+ M2 样 dMφ 轴的不平衡扰乱了 DSC 和 dMφs 之间的相互作用,就会发生流产。补充 FBP 可以通过激活 FBP-IL-27-COX-2+ M2-like dMφ 轴来预防流产。
研究表明代谢物 FBP 的潜在用途,可作为早期妊娠丢失的预警指标,并可能用作预防妊娠丢失的治疗剂。