16 年
手机商铺
技术资料/正文
388 人阅读发布时间:2022-07-14 15:58
杂志名称:Regenerative Biomaterials
影响因子:6.353
文献题目:3D printed collagen/silk fibroin scaffolds carrying thesecretome of human umbilical mesenchymal stem cells ameliorated neurological dysfunctionafter spinal cord injury in rats
第一作者:Chong Chen
通讯作者:Li-Qun Chen and Xiao-Hong Li
作者单位:Academy of Medical Engineering and Translational Medicine,Tianjin University,Tianjin 300072, China.
本实验所用产品:RayBio Human Cytokine Antibody Array C Series 2000,RayBiotech Inc. Norcross, GA
实验样品:细胞上清
研究背景:
脊髓损伤是一种严重的致残性疾病,现有治疗方法可以对该疾病的神经系统并发症进行对症控制,然而对患者神经系统结构和功能的改善作用甚微。尽管进行了广泛的研究,但仍然没有针对 SCI,尤其是完全性 SCI 的有效和明确的临床治疗。
细胞移植可用于治疗包括 SCI 在内的中枢神经系统疾病,MSCs 移植在临床上受到免疫排斥、致瘤性和伦理问题的限制。许多研究表明旁分泌因子有利于MSCs的治疗效果。越来越多的证据表明,分泌组在 MSCs 诱导的神经再生中起关键作用。MSCs的分泌组包含许多由生长因子和细胞因子组成的蛋白质,以及外泌体和微泡的囊泡部分,3D打印的生物材料,不仅可以控制体内分泌组的释放速率,还可以支持MSCs的粘附、存活、迁移和分化。天津大学医学工程与转化医院研究院李晓红教授与陈力群副教授最近的研究表明,基于神经营养因子的组织工程技术有望成为治疗 SCI 的一种策略。
胶原蛋白作为一种天然的细胞外基质成分,因其优异的生物相容性、生物降解性、低免疫原性和细胞粘附性而被广泛用于各种组织工程研究。一些限制,如机械性能差、可操作性弱、胶原蛋白降解快等限制了其临床应用[45]。丝素蛋白具有机械强度、显着的弹性和环境稳定性。丝素蛋白目前被用作软组织工程和重建的生物材料。在胶原蛋白中添加丝素蛋白可以弥补单独使用胶原蛋白支架的不足。在本研究中,研究团队尝试制备吸附人脐带间充质干细胞(HUCMSCs)分泌蛋白组的 3D 打印胶原蛋白/丝素蛋白支架,旨在研究植入支架的修复效果及其重建神经网络的潜力。
3.1 HUCMSCs形态及特征蛋白鉴定
通过使用相差显微镜观察p3代的梭形HUCMSC(图1A)。通过荧光显微镜检测 hUCMSCs 中表面标志物 CD90 和 CD105 的表达(图1B-D)。流式细胞仪检测结果显示,CD90、CD105、CD73的表达率均大于95%,也证明hUCMSCs提取成功,hUCMSCs纯度满足本实验要求(图1E-H)。

3.2 高通量抗体芯片研究HUCMSCs-分泌组(ST)蛋白
为了确定 HUCMSCs 分泌组中的治疗分子介质,使用RayBiotech高通量抗体芯片(AAH-CYT-2000)分析 ST 中 174 种关键信号蛋白的水平。细胞因子抗体阵列的结果表明,在分析的 174 种蛋白质中,ST 含有 79 种蛋白质。
3.3 3D-C/S+ST的表征
使用 3D 生物打印机制备 3D-C/S+ST(3D 胶原蛋白/丝素蛋白支架)(图 2A)。3D 支架是多孔的,有利于细胞粘附和生长。研究中的3D-C/S和3D-C/S+ST均表现出良好的结晶度,有利于支架稳定性的形成和降解速率的控制。

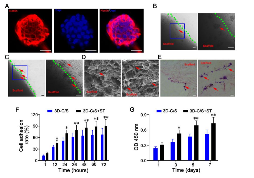
3.4 3D-C/S+ST 表现出良好的细胞相容性
3D-C/S+ST和3D-C/S支架均具有细胞相容性,与3D-C/S组相比,3D-C/S+ST组更利于细胞生长。3D-C/S+ST 和 3D-C/S 表现出良好的细胞相容性,因此具有植入体内进行生物医学研究的潜力。
3.5 3D-C/S+ST植入物释放的HUCMSCs-ST促进SCI后的运动功能和电生理活动
术后3~8周,3D-C/S+ST组左右后肢BBB评分显着高于SCI组和3D-C/S组(P < 0.05)(图4A-B)。术后8周,与SCI组(P < 0.01)和3D-C/S组(P < 0.05)相比,3D-C/S+ST组BBB评分显着升高(图4C-D)。

3.6 MRI和DTI提示植入3D-C/S+ST增强脊髓损伤后神经纤维束再生
3D-C/S+ST 的植入可能有助于宿主脊髓中神经纤维束的再生。
3.7 3D-C/S+ST植入显着减少空洞形成,促进损伤部位神经纤维再生和髓鞘再生
术后8周对损伤脊髓进行组织学分析。肉眼观察表明,3D-C/S+ST组损伤区域与宿主组织的连接和整合比SCI组和3D-C/S组更好(图7A)。结果表明植入 3D-C/S+ST 可以促进损伤部位的髓鞘再生。

讨论
越来越多的研究表明,源自 MSCs 的分泌组可以成为 MSCs 移植的理想替代品。源自 HUCMSCs 的分泌组包含多种蛋白质。因此,研究团队假设分泌组在治疗 SCI 方面可能具有良好的治疗潜力。在这项研究中,研究团队制作了 3D 打印的胶原蛋白/丝素蛋白支架,吸附了 HUCMSCs 的分泌组,并将支架植入大鼠脊髓的损伤区域,完成脊髓横断。结果表明,与3D-C/S相比,3D-C/S+ST可进一步促进神经再生,相应改善运动功能。分泌组对 SCI 修复的益处与这 79 种蛋白质有关。SCI 后自发再生能力差归因于许多复杂的生物过程。SCI 后形成的微环境抑制有效的轴突再生。
细胞因子抗体芯片的结果表明,在分析的 174 种蛋白质中,源自人脐带间充质干细胞的分泌组含有 79 种蛋白质。分泌组中中枢神经系统疾病的治疗与多种因素有关,而不是单一因素。
研究团队证明了携带 MSCs 分泌组的 3D 打印胶原蛋白/丝素蛋白支架通过在大鼠 SCI 后桥接脊髓损伤以部分重建神经元回路来改善神经功能障碍,这表明植入携带 MSCs分泌组的 3D 打印胶原蛋白/丝素蛋白支架有可能成为一种新颖且更安全的 SCI 修复疗法。