16 年
手机商铺
技术资料/正文
392 人阅读发布时间:2022-07-13 17:43
杂志名称:Advanced Science
影响因子:15.444
文献题目:Mouse Modeling Dissecting Macrophage–Breast Cancer Communication Uncovered Roles of PYK2 in Macrophage Recruitment and Breast Tumorigenesis
第一作者:Anna-Katharina Müller
通讯作者:Sima Lev
作者单位:Molecular Cell Biology Department Weizmann Institute of Science Rehovot 76100, Israel
本实验所用产品:80 Human Cytokines: AAH-CYT-G5; RayBiotech
实验样品:细胞上清
研究背景:
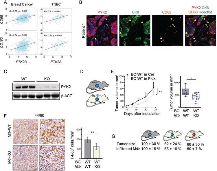
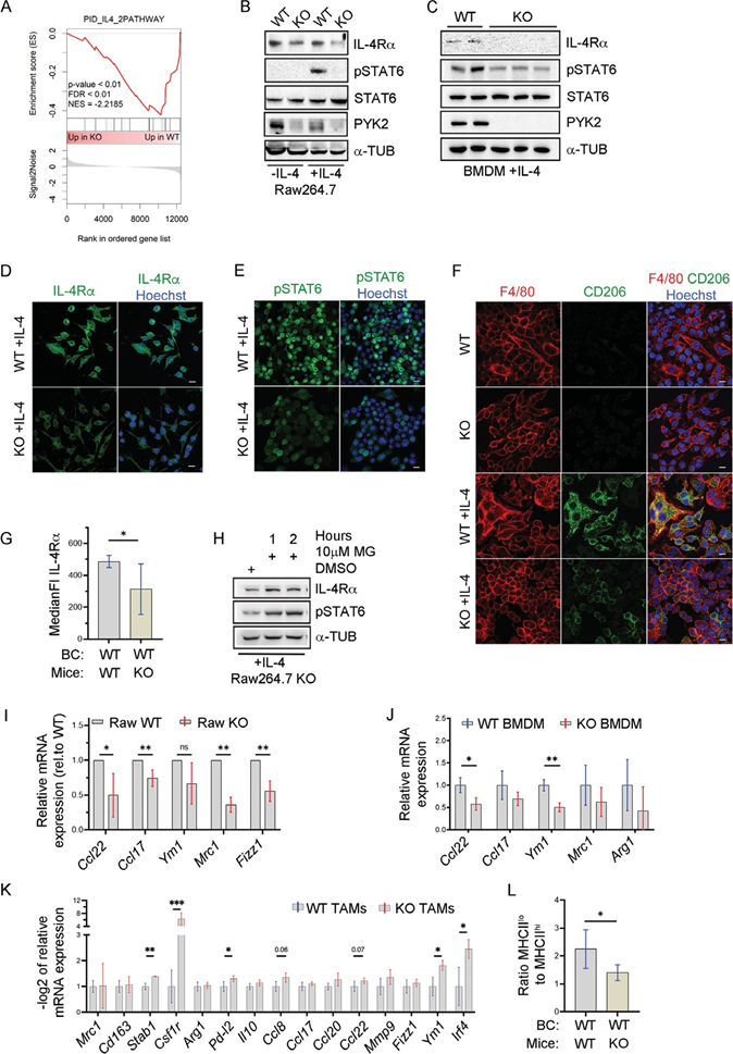
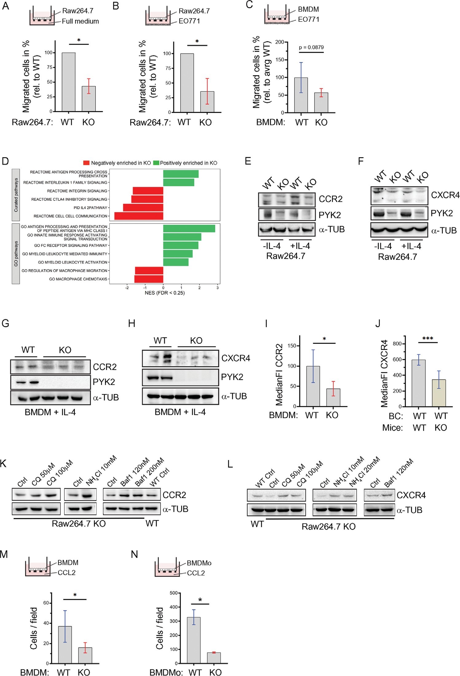
乳腺肿瘤中的巨噬细胞浸润与增强的肿瘤进展、转移和不良临床结果相关,并被认为是治疗干预的目标。通过使用不同的遗传小鼠模型,作者表明,切除酪氨酸激酶PYM2,无论是在乳腺癌细胞、肿瘤微环境,或是在两者中,都显着减少了浸润性肿瘤巨噬细胞的数量,同时抑制了肿瘤血管生成和肿瘤生长。.引人注目的是,仅在巨噬细胞中切除PYK2足以诱导类似的效果。这些表型变化与单核细胞募集减少和肿瘤相关巨噬细胞(TAM)的大量减少有关。从机制上讲,研究人员表明PYK2通过对介导乳腺癌细胞和巨噬细胞关键受体信号传导起到关键作用。具体来说,PYK2切除抑制Motch1信号传从而减少乳腺癌细胞分泌CCL2,同时降低巨噬细胞中CCR2、CXCR4、IL-4R𝜶和Stat6的活化水平。这些双向效应调节单核细胞募集、巨噬细胞极化和肿瘤血管生成。PYK2的表达与乳腺癌患者中浸润的巨噬细胞相关,其对巨噬细胞浸润和促肿瘤表型的影响提示PYK2靶向治疗可作为一种调节TAMs的有效策略,并可能使乳腺癌对免疫治疗敏感。
结果:
研究团队发现癌细胞或巨噬细胞中PYK2的缺失降低了几种促血管生成因(VEGFA、IL1B、 IL6、TYMP和PLAU)的mRNA表达(图 8), 提示PYK2可通过多种机制调节肿瘤血管生成,其在BC细胞和TME中的切除可降低某些促血管生成因子的水平,减弱肿瘤血管生成。

结论:
研究团队通过使用细胞因子芯片(80个人细胞因子: AAH-CYT-G5; RayBiotech)分析发现PYK2的缺失调节癌细胞的分泌因子,包括如IL-1𝛽 和其他趋化因子(CCL2、CXCL7、CCL7、CCL15)其中发现由于CCL2是在大多数实体瘤的单核细胞募集中起主要作用,从而减少乳腺癌细胞分泌CCL2,可同时降低巨噬细胞中CCR2、CXCR4、IL-4R𝜶和Stat6的活化水平;另一方面,通过抗体芯片的使用帮助研究团队在研究中突出了PYK2 对关键信号传导的多效作用,以及调节巨噬细胞募集、极化和致瘤特性,并在后期验证中突出其在癌症治疗中的临床意义起到了关键作用。