瑞博奥(广州)生物科技股份有限公司

16

手机商铺

qrcode
商家活跃:
产品热度:
  • NaN
  • 0
  • 0
  • 2
  • 2

瑞博奥(广州)生物科技股份有限公司

入驻年限:16

  • 联系人:

    杨经理

  • 所在地区:

    广东

  • 业务范围:

    试剂、技术服务

  • 经营模式:

    生产厂商

在线沟通

技术资料/正文

Cell Death and Disease(IF:8.469)| 趋化因子芯片助力胃癌转移早期驱动关键因素发现

717 人阅读发布时间:2022-07-13 17:29

杂志名称:Cell Death and Disease

影响因子:8.469

文献题目Integrated DNA and RNA sequencing reveals early drivers involved in metastasis of gastric cancer

第一作者:Jieyun Zhang

通讯作者:Weijian Guo

作者单位:Department of Gastrointestinal Medical Oncology, Fudan University Shanghai Cancer Center, Shanghai, China.

本实验所用产品:RayBio Chemokine Antibody Array I (RayBiotech, USA)

实验样品:细胞上清


研究摘要:

胃癌( GC )是癌症相关死亡的第二大原因,转移是重要的死亡原因。考虑到寻找转移驱动突变的困难,研究团队在此尝试了一种新的策略。研究团队对GC进行了整合基因组分析,确定了导致转移的早期驱动因素。采用全外显子测序( WES )、转录组测序和靶向外显子测序( TES )方法,对432例中国GC患者的肿瘤及配对的正常组织进行测序,特别是高转移潜能( HMP )组T1期和淋巴结转移,低转移潜能( LMP )组无淋巴结或远处转移的比较分析。与LMP组相比,HMP组具有更高的突变负荷和异质性,富集免疫抑制信号,更多的免疫细胞浸润。构建了基于差异表达基因的整合m RNA-lnc RNA签名,其预后价值优于传统TNMs。 研究团队通过WES鉴定了176个候选的前转移突变,并选择了8个基因用于后续的TES。TP53和MADCAM1的突变与无转移生存率显著相关。研究团队进一步证明,突变的MADCAM1不仅可以直接促进癌细胞迁移,还可以通过建立免疫抑制微环境触发肿瘤转移,包括通过Akt / mTOR轴调控CCL2,促进PD-L1介导的免疫逃逸和重编程肿瘤相关巨噬细胞。综上所述,不同转移潜能的胃癌在遗传水平上是可以区分的,研究团队发现了一些潜在的转移驱动突变。早发转移GC的驱动突变可通过建立免疫抑制微环境促进转移。本研究为今后GC的靶向治疗提供了可能。
结果:
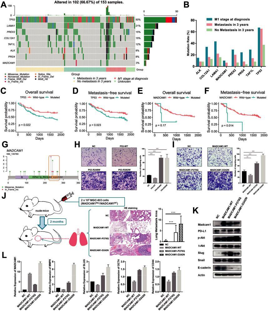
    1. 全外显子组测序(WES)
研究团队通过对192例中国GC患者的肿瘤和配对正常DNA进行全外显子组测序(WES),结果发现在13191个基因中鉴定出38641个非同义体细胞突变(图1C)
技术资料图片1
    1. 基于转移潜能的突变特征和肿瘤内异质性( ITH )来鉴别有意义的突变
研究团队为了进一步确定了潜在的促转移突变基因,将样本分为HMP 组(n = 37)和 LMP 组(n = 48),以及MMP组(T2-4N +M0,n = 107) ,结果发现而NOTCH和RTK-RAS途径分别在HMP和LMP组中居于首位(图2F、G),其中HMP组有176个基因的突变率显著高于LMP组(>10%(p<0.05),HMP组大多数(24/31)的突变率较高(图2H)

技术资料图片2
    1. 靶向基因测序(TES)与远处转移相关的候选前转移突变
研究团队将153例GC患者中使用HMP组8个突变率较高的候选基因进行靶向外显子组测序(TES),结果显示MADCAM1和TP53突变促进转移,在术后3年内发生转移的患者中,TP53、MADCAM1、PREX2、PRG4和TAF1L的突变率几乎是无转移患者的两倍或更多,并且TP53和MADCAM1的突变率具有统计学意义(图3B),TP53和MADCAM1热点突变可增强GC细胞的迁移能力(图3H、I)并且在体外实验中证实了MADCAM1及其突变体在GC细胞增殖中的作用。
技术资料图片3

 
    1. 根据转移潜能的转录景观和肿瘤分子异质性

为了进一步阐明在RNA水平上研究转移潜能和基因表达之间的关系,研究团队对87例GC患者的肿瘤和配对正常组织的转录组进行了分析。结果显示基因集富集分析(GSEA)基因标记在HMP肿瘤和HMP正常组织中富集,但在LMP肿瘤和LMP正常组织中不富集。此外,在HMP组肿瘤中,内皮细胞和M2巨噬细胞比HMP组正常组织和LMP组肿瘤组织升高(图4G、H)。并发现一些EMT标记物(即SLUG)、干细胞样细胞标记物(即EZH2)、趋化因子(即CCL11、CCL13、CXCL6)、趋化因子受体(即CCR6、CCR7、CCR9、CCR10)、免疫检查点靶点(即CD70、IDO1)和其他免疫调节剂(即TGFB1、VEGFA、VEGFC)仅显著上调,在HMP肿瘤中有表达,但在LMP组中无表达(图4) 。
技术资料图片4
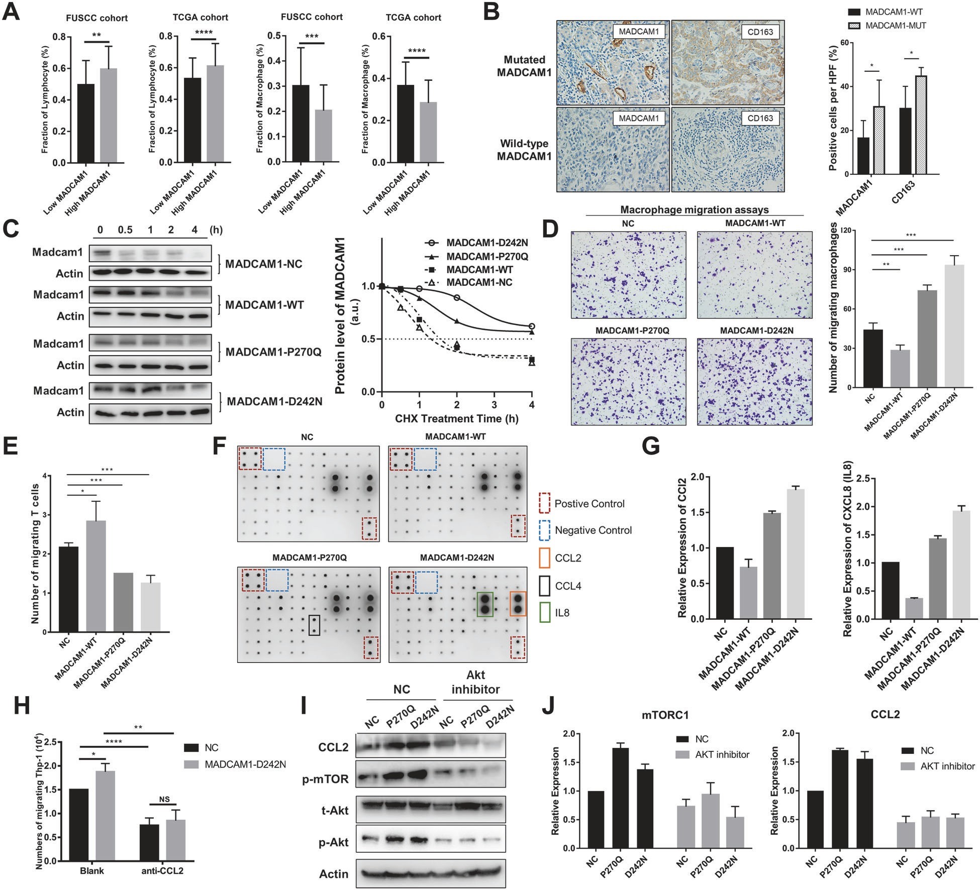
    1. MADCAM1突变体与T细胞和巨噬细胞趋化迁移相关

研究团队在研究中发现MADCAM1突变体与T细胞和M2巨噬细胞的趋化迁移有关,在TCGA队列和FUSCC队列中,MADCAM1的表达与淋巴细胞比例呈显著正相关,与巨噬细胞比例呈显著负相关(图A),紧接着,研究发现MADCAM1的表达与许多趋化因子、趋化因子受体和免疫调节剂相关。为了鉴定相关的分泌因子,研究团队使用RayBio Chemokine Antibody Array I (趋化因子芯片,RayBiotech, USA)分析了MADCAM1WT GC细胞、MADCAM1D242N GC细胞,结果发现在MADCAM1D242N GC细胞上清液中的CCL2和IL8更高(图5F、G)。此外,阻断CCL2可减少巨噬细胞的迁移,特别是在MADCAM1D242N GC细胞中(图5H)这表明MADCAM1D242N招募巨噬细胞的能力部分依赖于CCL2。随后,在western blot分析中发现(图3K),MADCAM1P270Q和MADCAM1D242N-GC细胞的Akt磷酸化水平明显升高,而总水平变化不大。在MADCAM1P270Q和MADCAM1D242N GC细胞中抑制Akt后,p-mTOR和CCL2的表达受到抑制(图5 J)。这些结果表明,MADCAM1突变体通过Akt/mTOR轴调节CCL2促进巨噬细胞的募集。
技术资料图片5
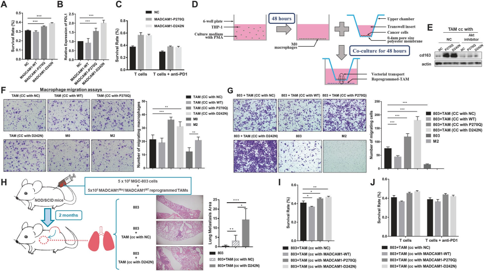
    1. MADCAM1突变促进PD-L1介导的免疫逃逸
图6结果展示,一方面MAD-CAM1突变体通过调节趋化因子减少T细胞趋化迁移,促进PD-L1介导的免疫逃逸。另一方面,MADCAM1突变体通过Akt / mTOR轴调控CCL2诱导巨噬细胞趋化迁移和M2样极化。MADCAM1MUT重编程TAMs可以抑制肿瘤反应性T细胞杀伤以帮助免疫逃逸,而抗PD-1抗体无法逆转这一点。提示MADCAM1 MUT重编程TAMs和Akt/mTOR信号通路可能有助于抵抗PD-1 / PD-L1治疗。需要进一步的体内工作来验证CCL2和Akt / mTOR轴在MADCAM1 MUT重编程免疫中的作用。
技术资料图片6
结论:

研究团队使用RayBio Chemokine Antibody Array I (趋化因子芯片,RayBiotech, USA)分析了MADCAM1WT GC细胞和MADCAM1D242N GC细胞,结果发现在MADCAM1D242N GC细胞上清液中的CCL2和IL8更高,随后证实了MADCAM1突变体通过Akt/mTOR轴调节CCL2促进巨噬细胞的募集,另一方面,通过抗体芯片的使用帮助研究团队针对临床上GC中MADCAM1突变的治疗研究中起到关键作用,以及帮助在驱动突变和免疫微环境的重塑同时促进了肿瘤的转移和发展中有着重要意义。
 
资料格式:

Integrated DNA and RNA sequencing reveals early drivers.pdf

查看详细文档

上一篇

Advanced Science(IF:15.444)| 巨噬细胞-乳腺癌:巨噬细胞PYK2,乳腺癌治疗新发现

下一篇

Cell Death and Disease(IF:8.469)| 抗体芯片助力“CAF和肝癌细胞相互作用机制研究”中的新发现

我的询价