16 年
手机商铺
技术资料/正文
336 人阅读发布时间:2021-05-08 17:28
杂志名称:Ann Rheum Dis
影响因子:16.102
文献题目:Quantitative planar array screen of 1000proteins uncovers novel urinary protein biomarkers of lupus nephritis
第一作者:Kamala Vanarsa
通讯作者:Chandra Mohan
作者单位:Department of Biomedical Engineering, University of Houston
本实验所用产品:QAH-CAA-X00(定量检测人1000个蛋白抗体芯片)
实验样品:尿液样本
研究背景:
系统性红斑狼疮(SLE)是一种慢性自身免疫性疾病,近年来,大量的研究人员对其生物标记物进行研究。从生物样品中发现生物标志物是一项重要的工作,这些生物标志物无需采取侵入式方法即可获得,并且可以在患有或不患有狼疮性肾炎(LN)的SLE患者之间进行区分。 有效的尿液标志物的发现可能会取代传统肾脏活检的金标准,可以极大地促进以频繁的间隔进行纵向监测,以便密切跟踪疾病的进展并相应地调整治疗方案。
以前用于生物标记物检测的大多数方法都采用了偏见性的原理,其基础是探索与SLE相关的既定病理生理学途径,例如炎症或生长因子途径。虽然有用,但这些方法限制了新型生物标志物及其相关途径的发现。近年来,几种方法已用于无偏性生物标志物筛选,包括质谱法和飞行时间串联质谱法。这些方法通常被高丰度的蛋白质所淹没,而使用了各种配体(例如抗体)的基于亲和力的方法有可能发现较低丰度的蛋白质。在这项研究中,研究者使用了抗体芯片来筛选和定量1000种蛋白质,以鉴定SLE患者的潜在尿液生物标志物。
1 结果
1.1 高通量抗体芯片筛选尿液差异蛋白
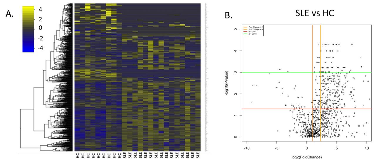
从24名受试者(HC = 9,活跃SLE = 15)中收集尿液样本,用于筛选1000种不同的人类蛋白质(QAH-CAA-X00,RayBiotech)。302个蛋白质达到p<0.05和FC> 2的显着性阈值(图1A,1B)。

302种尿液蛋白质进行IPA分析,生成了22个网络,其中8个网络分别包含至少20种尿液蛋白质。这八个升高的尿蛋白网络包括与NFKB激活,p38丝裂原激活的蛋白激酶激活和AKT激活有关的途径(图1C–E)。
LN尿液中升高的NFKB调节蛋白包括TNF家族的多个成员,包括TNFRSF-11B(OPG),17(BAFF),1A,1B(TNFα)和8(CD30),以及TNFSF-14(LIGHT,HVEML)和18(GITRL),白介素1(IL-1)家族成员,IL-17和几种趋化因子,其中许多与多种自身免疫性疾病有关,包括狼疮。
1.2 差异蛋白选择
使用更严格的标准来确定应该选择哪种尿蛋白,以便进行进一步验证。如图2A所示,FC> 5时,SLE尿液中有64种蛋白质升高,p <0.05,SLE尿液中的标志物浓度超过2000 pg / mg。其中,经过多次测试校正后,有54种蛋白质的q <0.05。为了生成更具选择性的候选生物标记集,仅考虑FC> 15的蛋白进行进一步验证,从而将要验证的候选列表减少到34个。随机森林分析(RFA)也用于选择最能区分HC和SLE样品的尿蛋白(图2B)。

除去一些目前已经有人研究的蛋白,尿液中丰度过低以及有强线性相关性的蛋白,最终保留9种(Angptl4, FOLR2, GPC-5, L-selectin, PDGF-Rβ, PRX2, TGFβ−1, TPP-1 and TSP-1)尿蛋白进行进一步验证。
1.3 差异蛋白验证
ELISA验证使用了一个独立的队列,78名受试者(HC = 16,SLE = 17,ANR = 16,AR = 29)(图3)。

ELISA结果显示,与HC相比,AR患者尿Angptl4,FOLR2,GPC-5,L-selectin,PDGF-Rβ,PRX2和TSP-1均显着上调。此外,与ANR、SLE相比,AR患者尿Angptl4,FOLR2,L-selectin,TGFβ1,TPP1和TSP-1均显着升高,表明这些尿蛋白均指示活动性SLE患者的肾性狼疮。在图4中ROC进一步突出了这些尿蛋白在区分ANR和AR SLE或AR和非活性SLE之间的性能。如图4A所示,这些尿蛋白在区分AR与ANR SLE方面均优于传统的临床参数,例如抗dsDNA(AUC = 0.58),C3(AUC = 0.48)和C4(AUC =0.34)。接下来,使用lasso回归分析,将多种蛋白质合并为一组,以评估尿液蛋白质的任何特定组合是否显示出进一步的诊断潜力。如图4B所示,在将AR与ANR SLE区分时,尿液L-selectin,Angptl4和TPP1的组合表现出最佳的诊断潜力,AUC为0.97。

接下来进行多元回归分析,以评估测定的尿蛋白预测各种临床指标的程度。如图5A所示,基于线性回归分析,大多数测定的尿蛋白显示出与rSLEDAI,尿蛋白和/或PGA的显着关联。

1.4 候选尿液生物标志物在追踪LN患者疾病活动中的表现
为研究候选尿液生物标志物在追踪LN患者疾病活动中的表现,对7例多次就诊的LN患者进行了尿Angptl4,L-selectin,TGFβ1和TPP1的检测。图6中的序列追踪图显示了这些蛋白质以及SLEDAI,rSLEDAI和uPCR随时间的波动。这些蛋白同时升高(标记为“ @”),并随疾病活动的增加而升高(如SLEDAI或rSLEDAI指数或uPCR所反映);而这些蛋白先于临床耀斑出现(标记为“ p”)。如图6所示。在所有7名患者中,尿液L-selectin在SLEDAI或rSLEDAI恶化之前或同时发生,在图6中用“ @”和“ p”符号标记。尿Angptl4在7例患者中有6例表现良好,在SLEDAI或rSLEDAI恶化之前或与此同时。尿液中的TGFβ1在7例患者中有5例在SLEDAI或rSLEDAI恶化之前或同时发生(图6),排名第三。在所有情况下,尿液生物标志物的波动远比尿蛋白的细微变化更为明显。在某些情况下,尿液生物标志物甚至在尿蛋白上升之前就显示出升高的迹象,并且与尿蛋白相比,其对疾病活动的追踪更好。

连续数据的统计分析证实,当连续跟踪LN疾病活动时,尿液L-selectin是疾病活动的最佳预测指标,其次是Angptl4和TGFβ1。
1.5 LN肾脏内尿液候选生物标志物的表达
为了进一步探索LN肾脏内细胞水平上候选生物标志物的潜在来源,肾脏scRNA-seq获得了21例LN活检数据(图8A),并从24个独立的LN活检中的肾浸润免疫细胞获得了scRNA-seq数据(图8B)。这些蛋白质在LN肾脏中的表达谱强烈支持了LN尿液中升高的蛋白质可能起源于肾脏的假说。

结论:
高通量蛋白检测技术从出现改变了生物标记物发现研究的格局。质谱已用于最近的SLE研究中。但是,可能由于高丰度蛋白质(白蛋白,尿素,免疫球蛋白等)的信号遮盖而无法检测到低丰度蛋白质。相反,靶向蛋白质组学测定法(例如本研究中使用的抗体芯片)依赖于配体-蛋白质相互作用,从而有可能准确地检测和定量低丰度蛋白质。研究者使用该平台对LN尿液进行的筛选重新发现了几种已知在SLE或LN中上调的蛋白质,包括Adiponectin, Angiostatin,CD36, Ferritin,Galectin7, ICAM-1,IGFBP家族蛋白,MIF, Resistin, S100A8, Siglec-5和VCAM-1,因此可以独立验证该方法学。在本研究中,并未采用这些标志物,因为大多数标志物已在文献中得到验证。取而代之的是,研究者专注于以前不涉及LN的新型蛋白质,并发现Angptl4,L-selectin和TGFβ1作为潜在的生物标志物,可用于追踪LN中的疾病活动。