16 年
手机商铺
技术资料/正文
665 人阅读发布时间:2020-06-23 16:11
杂志名称:Theranostics
IF: 8.063
文献题目:Targeting the STING pathway in tumor-associated macrophagesregulates innate immune sensing of gastric cancer cells
第一作者:苗磊
通讯作者:徐瑞华
作者单位:中山大学肿瘤中心华南肿瘤学国家重点实验室
本实验所用产品:QAH-INF-G3-4
实验样品:细胞裂解液
研究背景:
胃癌(GC)起源于胃黏膜上皮的恶性肿瘤,在中国各种恶性肿瘤中发病率居首位。近几年,在临床科研人员试图通过免疫疗法增强抗肿瘤免疫能力,其中包括CARTs,双特异性抗体,免疫检查点抑制剂。肿瘤相关巨噬细胞(TAMs)在肿瘤的发生与免疫治疗中起到重要的作用,TAMs常因刺激或抑制因子(促炎或抗炎亚型)而发生表型极化,分别引起肿瘤的免疫应答或免疫逃逸,因此以TAMs为靶点,可能成为一种新的治疗手段。
众所周知,肿瘤细胞具有非免疫原性的特性,他们能够逃避免疫监测系统。STING是一种附着在内质网上的细胞质DNA感受器,能够调节由DNA病毒和逆转录病毒引发的抗病毒反应。当STING被激活后,它向细胞核外周移位,募集TBK1激活IRF3,从而影响干扰素和特异性趋化因子的表达。癌细胞能够导致STING活性下调,从而抵抗免疫细胞诱导的凋亡,此外,STING活性下调可以抑制颈部鳞状细胞癌的免疫原性,而通过小分子激活STING通路能够促进小鼠抗肿瘤炎症反应。STING在先天免疫中以及TAMs对GC进展中发挥重要作用,然而具体机制尚不清楚,研究者发现敲除STING和2’3’-c-GAMP激活STING都能通过激活IL6R-JAK-IL24通路,促进TAMs向促炎亚型分化,诱导胃癌细胞凋亡。因此,报道证明了以巨噬细胞为靶点进行抗癌治疗,揭示STING对巨噬细胞极化和T细胞活化的新功能。
1 结果
1.1 TAMs中高表达STING预示着GC患者的低生存率
为了评估STING在GC进展中的作用,研究者选取200例正常组与GC组的IHC样本,发现STING在肿瘤病变组织中高表达,并且在巨噬细胞中的表达高于CD3+T细胞和单核细胞。此外,研究者还发现与CD68更广泛的表达相比,STING在癌组织中更特异的表达。因此,TAMs高表达STING,提示胃癌患者生存期较差。

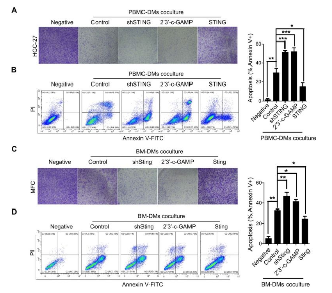
1.2 敲除和激活STING促进巨噬细胞极化成促炎型而导致GC细胞凋亡
接下来,通过研究STING改变对巨噬细胞的影响,研究者发现2’3’-c-GAMP激活STING可以增强IFNb的表达,而敲除和过表达STING对巨噬细胞分泌IFNb没有太大影响,因此STING活性和数量分别独立影响巨噬细胞。此外,敲除STING和2’3’-c-GAMP激活STING可以产生大量的促炎型巨噬细胞,而过表达STING能够减少促炎型巨噬细胞。研究又验证了STING改变巨噬细胞对GC细胞的影响,得到敲除或激活STING可进一步增强GC细胞增殖抑制作用,而过表达STING能够拯救这种抑制作用。此外,敲除STING和活化STING均可显著增加GC细胞的凋亡。然而,与未改变的巨噬细胞共培养相比,过表达STING可减少癌细胞的凋亡。

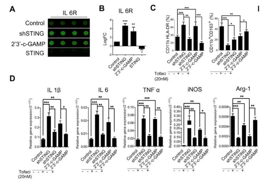
1.3 巨噬细胞通过JAK-IL24途径敲除或活化STING诱导胃癌细胞凋亡
为了探究PBMC-DMs在共培养体系中是如何诱导癌细胞凋亡的,研究者使用RaybiotechQAH-INF-G3-4蛋白芯片对PBMC-DMs上清液中细胞因子进行比较,发现当活化STING和敲除STING时IL6R明显改变,其中IL-6/IL-6R复合物在JAK-STAT通路中起关键作用。接着研究者使用JAK小分子抑制剂,可以显著降低敲除或激活STING引起的促炎表型增加以及拯救STING改变引起的抗炎表型。因此,敲除STING或2’3’-c-GAMP处理可能激活IL-6R-JAK-STAT通路,促进促炎巨噬细胞极化 
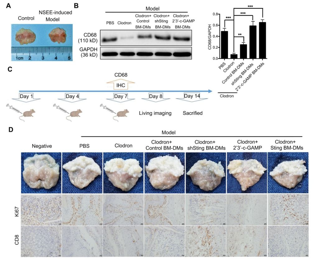
1.4 活化或敲除STING的巨噬细胞对胃癌模型均有治疗作用
通过上述体外验证后,研究者进一步验证在小鼠模型中巨噬细胞的潜在治疗可能性。首先在腹腔内一周两次注射脂质体来清除小鼠内源性巨噬细胞并且以PBS作为阴性对照,当研究者输注外源性巨噬细胞时,肿瘤的发生几乎没有影响;然而,敲除或激活的巨噬细胞,则显著减少了囊肿的数量,并增加了肿瘤浸润的CD8+T细胞。此外,研究者还发现过表达巨噬细胞对T细胞没有影响,而敲除或激活的巨噬细胞可以提升CD8+/CD4+的比例,增强抗肿瘤效应,肿瘤的体积和重量明显的减少。因此,巨噬细胞中敲除或活化的STING在GC小鼠模型中具有显著的抗肿瘤作用。

结论:
综上所述,本研究通过体外和体内实验,以阐明STING在巨噬细胞中的作用,并提供了刺激抗肿瘤免疫力的治疗策略。研究者发现敲除或者激活STING的巨噬细胞通过激活IL-6R-JAK-STAT途径及其下游靶标IL24诱导了GC细胞的促炎表型和细胞凋亡,以此破坏癌细胞。因此,调控STING途径来调节TAM可能是GC免疫疗法中具有前景的策略,此外,STING结合蛋白的进一步研究对于探索下游信号通路和关键细胞因子的机制也是必要的。