16 年
手机商铺
技术资料/正文
676 人阅读发布时间:2020-06-23 15:40
杂志名称:Thorax
文献题目:Identification of eight-protein biosignature fordiagnosis of tuberculosis
第一作者:Qianting Yang
通讯作者:Xinchun Chen, Ruo-pan Huang
作者单位:
1 National clinical research center for infectious Diseases,guangdong Key laboratory for Diagnosis & Treatment of emerging infectious Diseases,shenzhen Third People’s hospital, shenzhen, china
2 Guangdong Provincial Key laboratory of regional immunity and Diseases, Department of Pathogen Biology, shenzhen University school of Medicine, shenzhen, china
3 South china Biochip research center, rayBiotech, guangzhou,china
4 Raybiotech center, rayBiotech,norcross, georgia, USA
本实验所用产品:
QAH-CAA-640(定量检测人640个细胞因子抗体芯片)
QAH-CUST(定制定量检测人17个细胞因子抗体芯片)
实验样本及分组:
受试者血液培养上清液
HC(健康对照)
TB(活动性肺结核)
LTBI(潜伏性结核感染)
PN(非结核性肺炎)

研究背景:
结核病是全球性的公共卫生问题,2018年估计有1000万新诊断病例和150万人死亡。结核病的准确及时诊断对于有效治疗和预防结核病传播至关重要。不幸的是,实验室中当前的结核病诊断工具灵敏度低或耗时,主要方法是痰涂片镜检和结核分枝杆菌(Mtb)培养。GeneXpert MTB / RIF检测Mtb DNA是一种更快并且更为灵敏的方法,但是即使将Mtb DNA检测与其他微生物检测结合使用,也有多达50%的TB病例无法确认。因此,急需要一种高通量的筛选方法来鉴定多个生物标志物以进行准确的结核病诊断。
1 结果
1.1 抗体芯片筛选TB潜在的生物标志物
为了鉴定TB的潜在蛋白质标记物,使用了Raybiotech的高通量定量抗体芯片(QAH-CAA-640)测量160位受试者培养上清液中的640种人类蛋白质。结果发现有17个蛋白差异十分显著(MIG, Furin, I-309, IL-1 F7, EGFR, I-TAC, MEP1B, Granulysin, MDGA1,FAP, FOLR2, PDGFCC, IGFBP-5, LYVE-1, CRIM1, CHI3L1 and CNTFR alpha)。差异蛋白展示如下表:

1.2 定制抗体芯片对TB生物标志物进行验证
为了进一步验证用于诊断结核病的候选生物标记物,将前期筛选的差异蛋白进行抗体芯片定制。使用368例样本进行潜在生物标志物进行验证,其中IGFBP-5和IL-1 F7,因为在≥50%的样品中无法检测到,因而后续分析舍去该蛋白质。通过分析发现8个蛋白质组合分类效果最好,这8个蛋白包括:I-TAC, I-309, MIG, FAP, Granulysis, MEP1B, Furin LYVE-1。下图展示8个蛋白的基尼系数和AUC值。

其中,I-TAC,I-309和MIG在TB中的差异表达最高,基尼系数分别为24.54、18.47和16.78。这些数据表明,要准确区分活动性结核病与非结核病包括HC,LTBI和PN,必须有多种蛋白标志物而非单一的蛋白标志物。
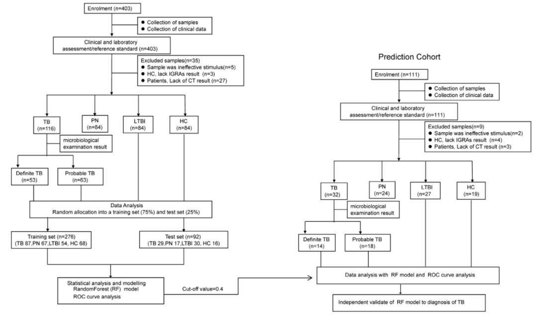
使用八种蛋白质特征建立诊断模型,该训练队列包括从368名受试者中随机选择的276个样本,包括87 TB和189个非TB。对这八种蛋白质应用了3种不同原理的数学分类模型,由于其优越的AUC,特异性和敏感性,与LDA和SVM相比,RF模型被确定为最佳诊断模型。
1.3 在RF结核病诊断模型中8种生物标志物的实用性
8种蛋白质的组合提供了极好的准确性(AUC = 1),RF在最佳阈值0.4的条件下能有效区分活动性结核与非结核(图3A)。
为了测试RF模型,我们使用了一个由29 TB和63个非TB组成的测试队列,AUC为0.802,诊断特异性和灵敏度分别为83%和为76%(图3B,表4)。

为了验证八蛋白模型预测结核与非结核的准确性,我们入组由102个样本组成的独立“预测”样本队列,包括32名活动性肺结核病人,70名非结核的志愿者(19 HC,27 LTBI和24 PN)。区分活动性肺结核与非结核病的AUC为0.915,特异性和敏感性分别为84%及75%(图3C,表4)。
这些数据表明我们的8个蛋白质的生物特征模型可能在诊断活动性肺结核中有用。
结论:
在本研究中,在用高通量抗体芯片筛选出640种人类蛋白质后,通过定制芯片验证以及诊断模型的建立,鉴定出一种8种蛋白质的生物特征,用于从受刺激的全血培养物中诊断出结核病。使用RF模型,这8种蛋白质的生物特征有效区分了TB和非TB(包括HC,LTBI和PN)。然后,通过一个独立的前瞻性队列研究,在临床环境中证实了这8种蛋白质的生物标志物的敏感性和特异性分别为75%和84%,这是第一个由宿主蛋白组成的生物特征,可以区分TB与HC,LTBI和PN。总之,在高负担的结核病临床环境中,使用两轮筛选策略确定了一种能够从HC,LTBI和PN诊断结核病的8个蛋白生物标志物。RayBiotech的高通量抗体芯片在其中起了关键作用。
