16 年
手机商铺
技术资料/正文
649 人阅读发布时间:2020-06-22 17:30
杂志名称:Journal of Leukocyte Biology
文献题目:Differences in serum proteins intraditional Chinese medicine constitutional population: Analysis and verification
第一作者:Fei Tan
通讯作者:ZhiminYang1, Ruo-pan Huang2
作者单位:
1 广州中医药大学第二附属医院中医湿证国家重点实验室
2 RayBiotechLife,Inc.,PeachtreeCorners,Georgia,USA
本实验所用产品:
GSH-CAA-X00(半定量检测人1000个细胞因子抗体芯片)
实验样本及分组:
人血清
BC: 平和体质组
DC: 湿症体质组
研究思路

研究背景
现代精准医学利用 “组学” 技术,对患者进行精准分层和有效治疗。人群分类和评价标准也被中医用于预防和治疗疾病。中医基于一般认识、临床观察和大规模的现代医学流行病学调查研究将个体分类成平和(balanced constitution, BC)、气虚、阳虚、阴虚、痰湿、湿热、血瘀、气郁、特禀(过敏)体质共九种体质类别。其中,痰湿体质和湿热体质都属于湿症(dampness constitution, DC)。遗传背景、环境因素和生活方式都可能影响个体的体质。体质分类可用于慢性病和肿瘤等多种疾病的预防、诊断和治疗。中医对体质的判断较为主观,依赖于医生对个人生理和心理特征、问卷和量表的评估。因此,迫切需要对中医体质进行更加全面和客观的分类。在这项研究中,我们利用可同时检测到一个样本中的多个蛋白质的抗体芯片对 BC 和 DC 组患者血清中的蛋白质进行分析。抗体芯片具有样品消耗少,灵敏度高,实验结果产出快等优点。该论文分析了随时间变化的不同体质蛋白表达谱的表达概况,鉴定出 BC 组和 DC 组间 19 个差异表达蛋白。
结果
1.1 体质转化中的血清学特征
采用 P < 0.05 和 fold change≥1.2 or ≤ 0.83 作为筛选条件,用抗体芯片分析 BC→DC(n = 4)转化组和 DC→BC(n = 3)转化组的血清差异蛋白表达谱。在 BC→DC 转化组中总共鉴定出 79 个差异表达蛋白。与 DC 组相比,有 31 个上调蛋白,48 个下调蛋白。聚类和主成分分析(Principal Component Analysis,PCA)显示,这 79 个蛋白质在 BC 组和 DC 组间表达差异明显(图 B)。在 DC→BC 转化组,鉴定出 178 个差异表达蛋白。与 BC 组相比,有 116 个上调蛋白和 62 个下调蛋白。差异蛋白的聚类分析表明,这 116 个蛋白质在 DC 和 BC 组间表达差异明显(图 C)。体质转化差异表达蛋白点图显示有 24 个蛋白在 DC→BC 转化组表达上调,在 BC→DC 转化组表达下调;有 33 个蛋白质在 DC→BC 转化组下调,但在 BC→DC 转化组上调(图 D)。这些数据揭示了蛋白质谱随体质变化而变化。
1.2 BC和DC组别的蛋白质图谱鉴定
为了找出 BC 组和 DC 组的蛋白质生物标志物,对包含 38 名 DC 和 37 名 BC 的队列进行分析。比较 DC 组和 BC 组,共发现 18 个差异表达蛋白质,其中 11 个上调蛋白质,7 个下调蛋白(图 F)。与体质转变相关蛋白比较,鉴定出 4 种差异蛋白(图 G;表 2)。其中,TACI和Siglec-7在两组间的表达差异有统计学意义(P<0.05)。Dectin-2和AIF的表达水平在体质转变及BC组和DC组间具有相似的相关趋势。

使用 SVM 模型,利用 7 个蛋白生物标志物(TACI, Siglec-7, Dectin-2, AIF, TROP-2, MMP-2, Legumain)对 DC 组和 BC 组进行分类。在训练集中,28 名 BC 受试者中有 23 名被试分类正确,29 名 DC 受试者中有 25 名被试被正确分类(图 E)。在测试集中,9 名 DC 受试者中有 8 名被试分类正确,9 名 BC 受试者中有 7 名被试被正确分类(图 F)。因此,包含 7 个生物标志物的 SVM 模型能够从训练集和测试集中区分 DC 组和 BC 组。

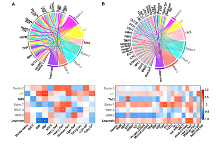
1.3 蛋白质模式与临床性状的相关性
为了进一步证实临床性状与 TACI、Siglec-7、Dectin-2、AIF、trop-2、MMP-2 和 Legumain 蛋白表达水平的关系,我们评估了 BC 组和 DC 组 79 个记录的性状和蛋白水平的相关系数。结果表明,BC 组 Dectin-2 与清淡饮食偏好呈正相关,AIF 与清淡饮食偏好、舒张压呈正相关,Trop-2 与午睡呈负相关,Legumain 与舒张压和收缩压呈高度负相关(图 A)。DC 组 AIF 与均衡饮食呈正相关,TACI 与辛辣饮食偏好呈负相关,MMP-2 与酒精摄入量呈负相关(图 B)。

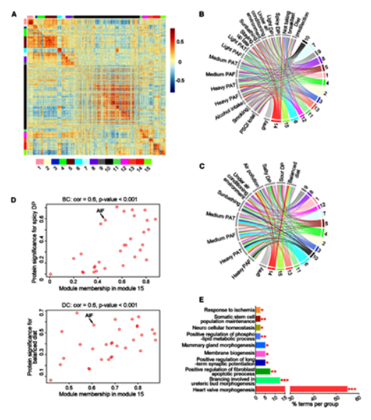
1.4 BC 组和 DC 组差异共表达网络分析
其次,对差异共表达网络进行分析,识别功能模块,具有相似表达谱 (即正相关性) 的蛋白质被聚集在一起作为一个模块。共鉴定出 15 个差异共表达模块,在图 A 中用数字表示。其中#4、7、8 和 12 四个模块在 DC 组中通过 133 个蛋白质具有更高相关性。DC 组蛋白对之间的相关性范围大于 BC 组,提示 DC 组血清蛋白谱比 BC 组血清蛋白谱有更大的协同波动。在 BC 组中,代表 31 种蛋白质的模块#15 与清淡饮食偏好呈正相关,而 2 个模块(#2 和#7)与清淡饮食偏好呈正相关(图 B)。在 DC 组,模块#15 与均衡饮食呈正相关,而 3 个模块(#1、#4 和#5)与咸味偏好和酸味饮食偏好呈正相关(图 C)。BC 组的辣味饮食偏好和 DC 组的均衡饮食相互关联(图 D)。在模块#15 中,AIF 蛋白与 BC 组的辛辣饮食偏好和 DC 组的平衡饮食(图 D)呈正相关。同时使用互作数据库分析模块#15中的蛋白质进行功能富集分析(图E)。这些数据表明,饮食可能对模块1、4、5和15中的蛋白质比其他蛋白质有更大的影响。
结论:
本文通过使用 RayBiotech 抗体芯片探讨了平和体质与湿型体质的生物学机制,找出了 19 个差异表达的蛋白,其中 7 个蛋白生物标记物可用于准确分类平和体质与湿型体质。