16 年
手机商铺
技术资料/正文
201 人阅读发布时间:2025-12-02 15:00
杂志名称:Advanced Science
影响因子:15.1
文章题目:RIPK1 Drives JAK1-STAT3 Signaling to Promote CXCL1-Mediated Neutrophil Recruitment in Sepsis-Induced Lung Injury
第一作者:Hao Sun
通讯作者:复旦大学附属中山医院陈万坤、复旦大学汪军、中国科学院上海有机化学研究所李盈
本实验所用产品:
AAM-JAKSTAT-1(检测小鼠样本中12个热门靶标氨基酸位点的磷酸化情况)

AAM-INF-1(检测小鼠样本中40个炎症相关的热门细胞因子表达情况)

实验样本:肺组织裂解液
脓毒症诱导的急性肺损伤是重症患者死亡的主要原因之一,其特征包括炎症失控、中性粒细胞浸润和肺泡上皮屏障破坏。RIPK1作为调控坏死性凋亡的关键蛋白,在脓毒症中的作用尚不明确。本研究旨在揭示RIPK1在肺泡上皮细胞中通过非坏死性凋亡途径调控炎症反应的机制,并评估其作为治疗靶点的潜力。
通过对脓毒症患者和小鼠CLP模型的分析,发现血浆中磷酸化RIPK1水平与SOFA评分呈正相关,与PaO₂/FiO₂比值呈负相关。免疫荧光显示,RIPK1在肺泡Ⅱ型上皮细胞中特异性激活,且其激活早于组织损伤的出现。


使用激酶失活突变小鼠或新型RIPK1抑制剂Compound 62,显著提高了CLP模型小鼠的生存率,减轻了肺泡损伤、肺水肿和中性粒细胞浸润,并保护了肺泡上皮完整性。


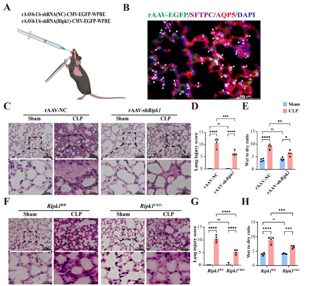
通过rAAV-shRNA和条件性基因敲除小鼠特异性敲除肺泡上皮中的RIPK1,显著改善了脓毒症小鼠的生存率和肺组织病理损伤,证实了上皮RIPK1在驱动炎症中的关键作用。

RNA-seq发现,RIPK1缺失显著下调了趋化因子CXCL1的表达。体内外实验证实,RIPK1通过调控CXCL1-CXCR2轴促进中性粒细胞的迁移与活化。

对 RIPk1 敲低转录组数据的分析发现 STAT3 是负责 RIPK1 依赖性 CXCL1 转录调控的最有希望的候选转录因子,推测JAK-STAT 信号通路为RIPK1的作用目标。

利用RayBiotech JAK/STAT 通路热门位点磷酸化检测试剂盒验证(AAM-JAKSTAT-1)表明RIPK1 调节由 LPS 刺激诱导的 JAK1-STAT3 通路的激活。

在临床治疗中RIPK1 抑制剂(RIPK1i)存在脱靶、失活、药代动力学不佳等局限性,本文团队采用创新性的 RIPK1 抑制剂Compound 62作为替代,利用RayBiotech小鼠炎症多因子检测试剂盒(AAM-INF-1)化合物 62 显著抑制了促炎细胞因子和趋化因子的升高表达,其中CXCL1 被确定为关键的抑制因子,与前面RIPK1机制研究吻合。

本研究揭示了RIPK1在肺泡上皮细胞中通过JAK1-STAT3-CXCL1轴驱动中性粒细胞募集的新机制,强调了结构细胞在炎症放大中的主动作用。新型RIPK1抑制剂Compound 62在临床前模型中表现出良好的治疗效果,为脓毒症肺损伤的精准治疗提供了新策略。
在研究中多次利用蛋白芯片(磷酸化阵列、炎症因子阵列)快速验证出RIPK1的上游激活机制及直观展示了Compound 62作用后的小鼠体内炎症环境,为药物效果提供了强有力的客观证据。