16 年
手机商铺
技术资料/正文
149 人阅读发布时间:2025-08-27 16:54
杂志名称:P NATL ACAD SCI USA
影响因子:9.1
文章题目:Single-nuclei sequencing of uterine serous carcinoma reveals racial differences in immune signaling
子宫浆液性癌的单核测序揭示了免疫信号的种族差异
第一作者:K Grace Foley
通讯作者:医学生殖科学研究所,妇产科系,范伯格医学院医学
本研究所使用产品: AAH-CYT-5(检测人类样本中80细胞因子,详情请点下方图片跳转链接)

研究背景
子宫浆液性癌(USC)是一种罕见但高度侵袭性的子宫内膜癌亚型,占所有子宫癌病例的10-15%,却导致超过40%的子宫癌相关死亡。黑人与白人患者之间存在显著的生存差异,黑人患者的5年死亡率高出55%。尽管社会经济因素部分解释了这种差异,但越来越多的证据表明肿瘤生物学差异也起到关键作用。本研究通过单核RNA测序(snRNA-seq)、多重免疫组化(mIHC)技术和多因子检测技术(抗体芯片antibody array),系统分析了USC肿瘤及其微环境(TME)的转录组和免疫细胞及细胞因子组成,旨在揭示种族间差异的分子基础,并探讨关键转录因子PAX8在免疫调控中的作用。
研究结果
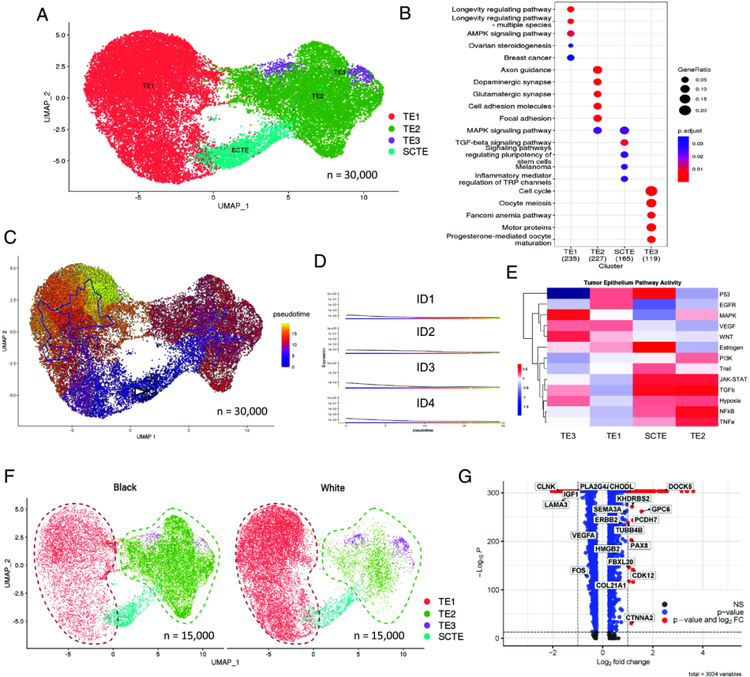
1. 单核RNA测序揭示USC肿瘤异质性与种族差异
通过对13例USC肿瘤(4例白人,9例黑人)进行snRNA-seq,共分析102,431个细胞核,鉴定出6种主要细胞类型:肿瘤上皮细胞、纤毛上皮细胞、基质成纤维细胞、髓系细胞、淋巴系细胞和内皮细胞。进一步将肿瘤上皮细胞分为4个亚群:TE1、TE2、TE3和干细胞样肿瘤上皮(SCTE)。通路富集分析显示,TE1富集于MAPK/EGFR/VEGF信号,TE2富集于免疫与炎症通路(TGFβ/NF-κB/JAK-STAT),TE3与细胞周期相关,SCTE则高表达干细胞标志物ID家族基因。

2. 种族间肿瘤上皮细胞组成差异显著
TE1主要由白人患者肿瘤组成(67%),富集生长因子信号。
TE2主要由黑人患者肿瘤组成(88%),富集免疫调节和神经元相关通路。
PAX8在黑人患者中表达显著更高,且与TP53突变和不良预后相关。

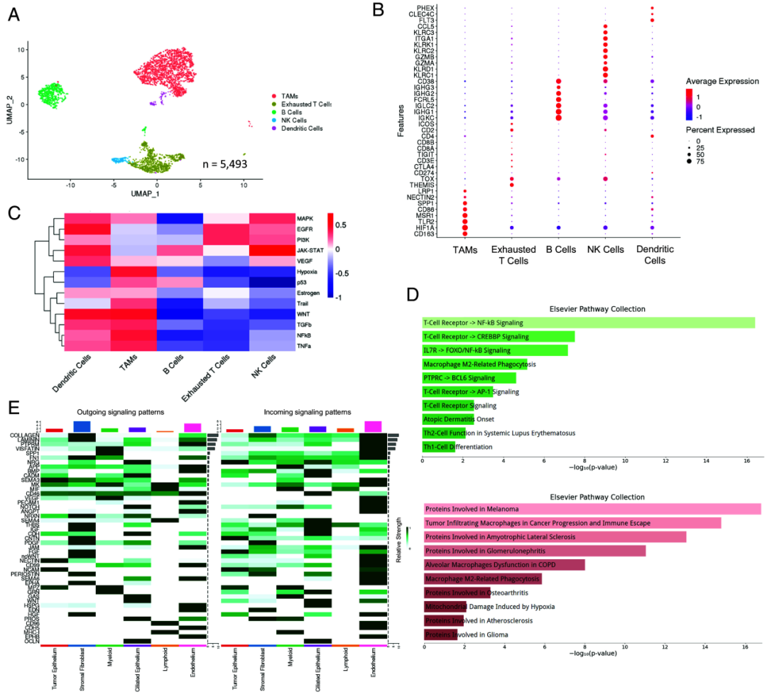
3. 髓系细胞是USC肿瘤免疫抑制的主要驱动者
髓系细胞(尤其是肿瘤相关巨噬细胞TAMs)表达免疫抑制标志物(CD163、SPP1、VEGFA、HIF1A),并高表达T细胞衰竭配体(如NECTIN2)。通路分析显示TAMs富集于M2型巨噬细胞相关吞噬和免疫逃逸通路。

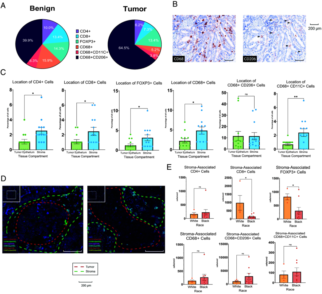
4. 多重免疫组化验证免疫细胞空间分布与种族差异
CD68+CD206+ M2型巨噬细胞在肿瘤组织中显著增加,且不被排除在肿瘤体之外。
黑人患者肿瘤基质中CD8+ T细胞密度较低,M2型巨噬细胞密度较高,提示更强的免疫抑制微环境。

5. PAX8通过调控细胞因子影响巨噬细胞极化
PAX8高表达与M2型巨噬细胞密度正相关。
PAX8敲低后,ARK2细胞中IL-1A、IL-1B、IL-11等炎症因子表达上升,而MDK、CXCL1等免疫调节因子下降。
使用RayBiotech cytokine antibody array(AAH-CYT-5)分析THP-1巨噬细胞培养上清,发现PAX8敲低条件培养基(CM)处理的巨噬细胞分泌更多促炎因子(IL-1α、IL-1β、IL-6),而抗炎因子(TGFβ1、TGFβ2)分泌减少,表明PAX8促进巨噬细胞向M2型极化。

研究结论
本研究通过整合单核转录组测序、多重免疫组化和细胞因子抗体芯片技术,系统揭示了USC肿瘤中存在显著的种族间差异,特别是在肿瘤上皮细胞亚型组成和免疫微环境调控方面。黑人患者肿瘤中PAX8高表达与免疫抑制性TAMs的富集密切相关,提示PAX8可能通过调控细胞因子网络促进免疫逃逸。抗体芯片技术在研究中发挥了关键作用,精准量化了PAX8调控下的细胞因子分泌谱,明确了其在巨噬细胞极化中的功能影响,为理解USC免疫微环境的种族差异提供了机制性见解。这些发现不仅深化了对USC肿瘤生物学的理解,也为开发针对不同种族背景患者的个性化免疫治疗策略提供了潜在靶点。