16 年
手机商铺
技术资料/正文
105 人阅读发布时间:2025-03-17 15:51
杂志名称:Proc Natl Acad Sci U S A
影响因子:9.4/Q1
文章题目:CD73 promotes non-small cell lung cancer metastasis by regulating Axl signaling independent of GAS6
一作:朱健洁
作者单位:苏州大学第一附属医院肺重症医学系
通讯作者:黄建安,刘泽毅
本实验所用产品:
AAH-PRTK(检测人类样本中71个RTK通路微量蛋白的磷酸化程度);
ELH-5NTE
(Human 5'-Nucleotidase/CD73 ELISA Kit)
检测样本:细胞裂解液
研究目的:探讨CD73在介导非小细胞肺癌(NSCLC)转移中的作用,及探索其潜在的转导信号。
研究结果:CD73可以通过高尔基体运输途径分泌,分泌的CD73可以独立于GAS6直接结合位于Axl胞外结构域的R55位点激活AXI,靶向Axl可能是CD73高表达癌症患者的潜在治疗策略。

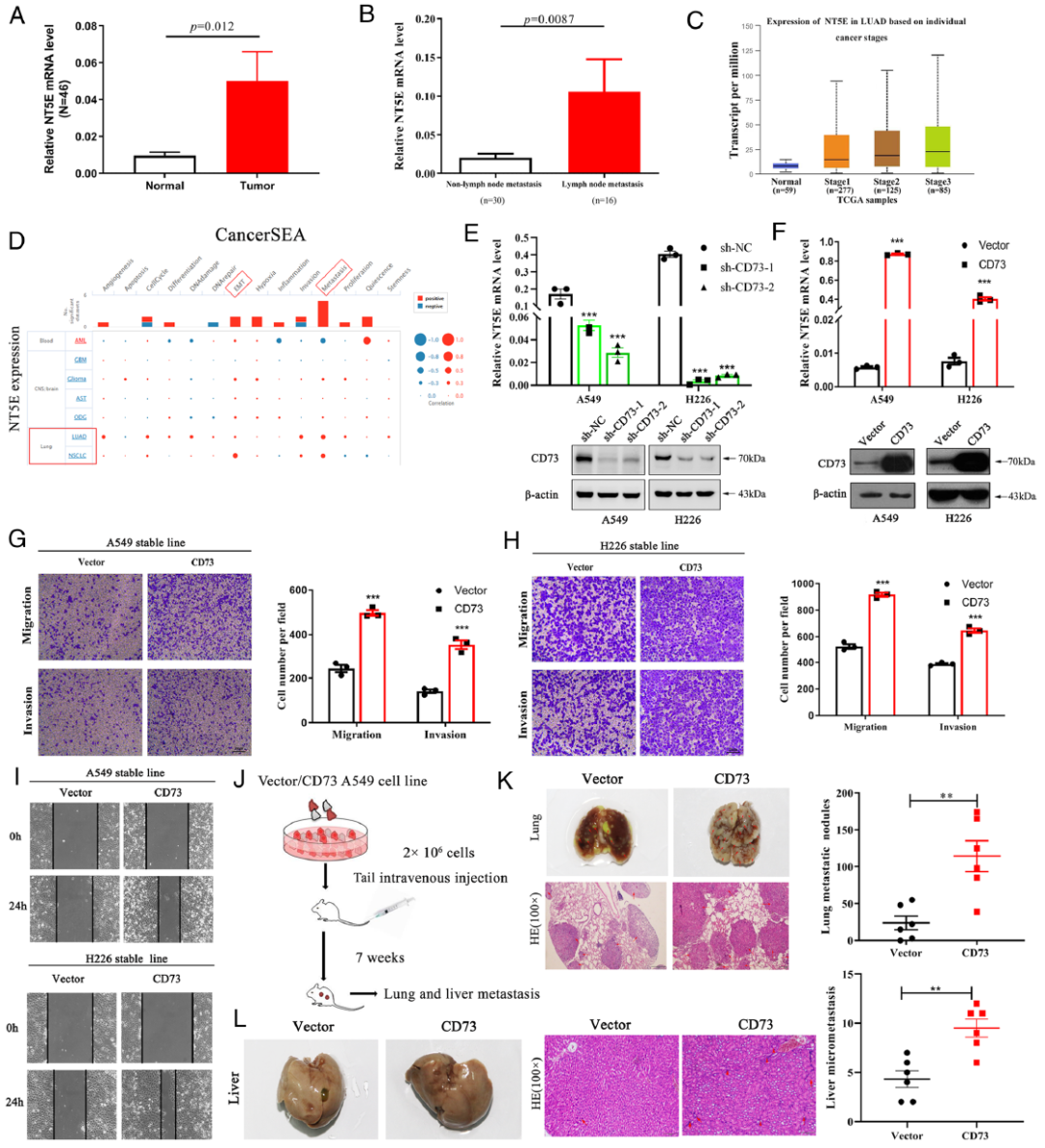
结果1
CD73增强细胞在NSCLC中的迁移和侵袭
单细胞测序、CD73敲低和过表达细胞Transwell实验、伤口愈合实验、CD73对NSCLC体内转移影响的体内实验,都表示了CD73具有介导细胞迁移及侵袭的能力。

CD73与NSCLC组织和细胞系中Axl活化相互作用并诱导其活化
利用AAH-PRTK磷酸化抗体阵列检测细胞裂解液,发现与对照细胞相比,cd73敲低细胞中的Axl磷酸化下调(a)。之后在WB实验、Co-IP、免疫共沉淀实验中,都证实了cd73表达改变会影响Axl磷酸化水平,且存在直接的互作关系。

可溶性CD73可以直接与Axl结合,从而诱导Axl活化
CD73过表达后在细胞上清中的浓度增加,且在淋巴结转移的肺癌患者血清中高表达。BIAcore实验、GST下拉试验结合SDS-PAGE和WB分析鉴定表明Axl的n端胞外结构域可以直接与CD73结合,且不受Axl公认的受体激活配体GAS6的影响。

CD73通过抑制E3泛素连接酶CBLB的表达来稳定Axl的表达,且可通过Smad3促进NSCLC细胞转移信号通路。
用CHX处理过表达cd73的A549和H226细胞,抑制蛋白合成后发现细胞中CD73的过表达延长了Axl蛋白的半衰期。
KEGG通路分析显示,Axl与TGF-ß通路相关,WB结果显示,CD73敲低后,pSmad3、Snail、MMP2、MMP9、N-cadherin和Vimentin均下调。
