16 年
手机商铺
技术资料/正文
171 人阅读发布时间:2025-03-17 14:07
杂志名称:Advanced Healthcare Materials
影响因子:11.092
文章题目:Harnessing the Natural Healing Power of Colostrum: Bovine Milk-Derived Extracellular Vesicles from Colostrum Facilitating the Transition from Inflammation to Tissue Regeneration for Accelerating Cutaneous Wound Healing
第一作者:Hyosuk Kim
通讯作者: Sun Hwa Kim,Yoosoo Yang
作者单位:韩国科学技术研究院诊断中心生物医学研究所
本研究所实验中所使用的产品: AAB-CYT-1(Bovine Cytokine Array C1 检测30种牛细胞因子
实验样品类型:血清EVs、牛乳EVs(初乳EVs、低脂乳EVs)
研究背景
伤口愈合是受损组织被新形成的组织取代的复杂过程(炎症-增殖-重塑阶段)需要多方面通路协同作用以达到适当且快速的修复,其中细胞外基质(ECM)修复和血管的愈合尤其重要。
当前减少瘢痕形成和加速愈合的传统方法有局部施用胎盘生长因子-2和血小板衍生生长因子等,然而这些方法在稳定性和功效上都存在着不足。ECM包埋或纳米粒子/病毒介导递送可解决稳定性的不足,但直接基于生长因子的伤口愈合疗法也可能有癌症风险。伤口的愈合中的各种因素也存在时间和空间上协同作用。
EVs是细胞膜膜包裹的囊泡,由多种细胞分泌,存在于生物体液中,在细胞间通讯中起关键作用。近年来,多项研究表明,EVs在发病机制、组织再生、诊断和药物输送等方面具有重要作用。
由于牛乳的安全性好、产量高、不影响宿主免疫系统等优点,牛乳的EVs受到了关注。
本研究测试了牛乳的细胞外囊泡(EVs)促进创面修复的能力,发现其为创面修复提供了抗炎及ECM重塑相关细胞因子,具有促进伤口愈合的巨大潜力。
研究结果
1、利用改良工艺从牛乳中分离出EVs,生物学鉴定相关蛋白
利用初牛乳(Colos EVs)及农场产出的低脂低温巴氏商业乳制品的EVs(Mat Milk EVs)作为实验材料进行实验,以胎牛血清中分离的EVs为对照研究牛乳的EVs促伤口愈合的潜力。
MFG-E8是牛乳EVs的主要蛋白,Western Blot检测表明在两种 牛乳EVs中均显著表达。纳米颗粒跟踪分析,发现与细胞培养液(CCM)相比,生物液体(血清或牛乳)中存在更高浓度的EVs。牛初乳中EV的产量约为CCM的60倍。每1010牛初乳中含有约15mg总蛋白。

为了研究牛乳EVs在伤口愈合增殖阶段的潜在活性。设置不同类型的EV如何影响NIH-3T3成纤维细胞和SVEC-4-10内皮细胞的增殖,结果发现:
①所有实验组的EVs都改善了这些细胞类型的增殖,其中可显著促进NIH-3T3细胞增殖,且呈浓度依赖性(Figure 1D,E)。
②划痕分析表明牛乳EVs处理组的细胞迁移能力显著增加。血管生成能力的评估中,牛乳EVs比对照组提高2-30%的管形成(Figure 1H,I)。

3、鉴定牛乳EVs介导伤口愈合的关键因子
1)质谱检测发现:与血清EVs相比,许多伤口愈合相关的蛋白在Colos EVs和Mat Milk EVs中上调,其中Colos EVs的抗炎因子(clusterin 和 CD5L protein )、细胞增殖和迁移因子(lactadherin 与IGFBP7 protein)、胶原和弹性蛋白沉积因子(peptidoglycan-recognition protein 与B4GALT1)以及再上皮化和血管生成因子水平均显著高于Mat Milk EVs (Figure 2A)。在皮肤伤口愈合的所有阶段(炎症,增殖,重塑)中起关键作用的纤溶酶原在Colos EV中表达最高。其中,clusterin、CD5L、lactadherin和IGFBP7蛋白被认为是缓解炎症和促进增殖的重要蛋白,而peptidoglycan-recognition protein、B4GALT1和载脂蛋白E则有助于皮肤创面愈合过程中由增殖期成功过渡到重塑期。
(2)抗体芯片检测EVs的细胞因子表达谱(Figure 2B,C)发现:
① Colos EV型IL-4表达水平升高,促进抗炎和ECM积累; CXCL10 (IP-10)是一种在组织重塑中表达的趋化因子; 白血病抑制因子(LIF),在角蛋白损伤时表达。这些靶向炎症-组织再生阶段转变的因子可以改善创面愈合。一些细胞因子(CD40、IL-1、IL-17A和MIG)通过影响巨噬细胞和T细胞等细胞免疫参与细胞免疫。
②促炎相关细胞因子如angiopoietin-1、CD40配体、IFN-β在血清EVs中高表达。经血清EVs处理的M1型巨噬细胞中TNF-α显著升高,而牛乳EVs处理的M1型巨噬细胞中促炎细胞因子TNF-α和IL-6的表达水平降低,而抗炎细胞因子IL-10的表达水平升高(Figure S2F)。以上结果表明牛乳EVs可能影响促炎状态的M1型巨噬细胞向抗炎状态的M2型巨噬细胞的复极化。

TGF-β信号传导是伤口上皮化中最规范的信号通路,其主要细胞内介质Smad蛋白至关重要。与对照组相比,牛乳EV处理组中Smad7的表达降低(Figure 3A,B) Smad2的磷酸化增加。Smad7是TGF-β信号通路的主要抑制性调节因子;在皮肤伤口愈合的背景下,升高的内源性Smad7有助于延迟伤口再上皮化。此外,磷酸化Smad 2/3在细胞生长和ECM形成中起重要作用。TGF-β最著名的作用可能是作为smad介导的信号级联的上游激活因子,而这些信号已被证明在非特异性瘢痕形成和组织特异性再生中诱导ECM沉积。表明牛乳EVs可以通过调节Smad通路磷酸化从而诱导ECM沉积调节组织再生。

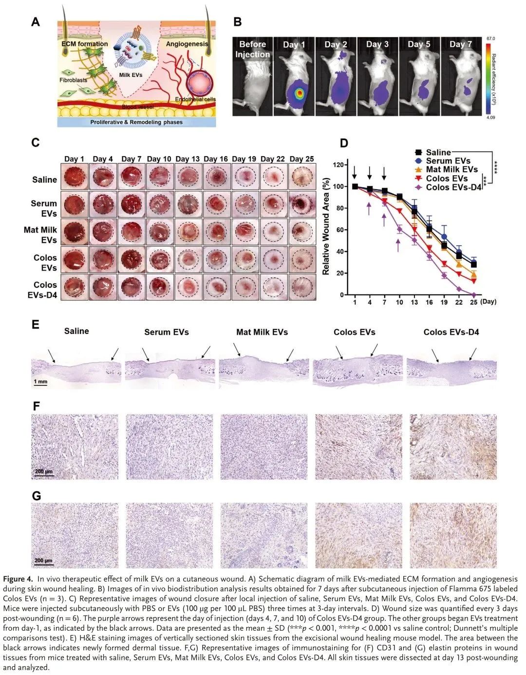
利用小鼠验证EV治疗后的创面闭合率(Figure 4C,D),发现:
① Colos EV处理创面愈合速度明显加快,伤口闭合率显著提高可以支持从炎症到增殖的有效过渡;
②上皮化和肉芽组织更多,真皮层更厚(Figure 4E–G, Figure S3C)。
③ Colos EVs处理可诱导弹性蛋白沉积和CD31表达,表明促进血管生成 (Figure S3D)。
④ Mat Milk EVs在体内实验中没有显著加速伤口愈合,与对照组结果相似,Milk EVs中存在某些影响细胞免疫的细胞因子(CD40、IL-1、IL-17A和MIG)(Figure 2B,C)。
⑤血清EVs处理的模型小鼠的皮肤组织中,炎症酶,环氧合酶-2 (COX-2)和CD16(包括炎症NK细胞和巨噬细胞)在细胞中被染色,表明创面富集了大量CD45阳性的免疫细胞 (Figure S3E,F)。结合抗体芯片结果,血清EVs含有高水平的促炎分子(血管生成素-1,CD40配体和IFN-β等)及许多可能致癌的生长因子,因此用高浓度的血清EVs处理创面可能会延迟创面的闭合。
