16 年
手机商铺
技术资料/正文
1538 人阅读发布时间:2022-12-16 10:35
杂志名称:Nature Microbiology
影响因子:30.964
文献题目:Multi-omics analyses of airway host–microbe interactions in chronic obstructive pulmonary disease identify potential therapeutic interventions
第一作者:闫征征(华南师范大学、南方医科大学)、陈博炫(华南师范大学)、杨宇琼(广州医科大学)、易歆竹(华南师范大学)、魏明远(华南师范大学)
通讯作者:王璋(华南师范大学)、陈荣昌(深圳市人民医院)、周宏伟(南方医科大学)
作者单位:华南师范大学、深圳市人民医院、广州医科大学、南方医科大学
本实验所用产品:280 个蛋白定制抗体芯片
实验样品:痰液、血清
研究背景:
慢性阻塞性肺疾病(慢阻肺,COPD)居世界死亡原因第四位,嗜中性粒细胞炎症和嗜酸性细胞炎症是慢阻肺的两种主要炎症内型,其具有不同的发病机制、气道微生物组特征,并对应不同的治疗方案。众多证据表明,气道微生物组与慢阻肺表型和内型相关,气道微生态失衡可能导致气道炎症的发生。然而,目前对气道微生物组功能特性、代谢活动和与宿主免疫系统的互作缺乏了解,对气道微生物组参与疾病发生发展的机制认知甚少。研究团队近期通过多组学联合分析预测了气道微生物组与宿主相互作用影响慢阻肺发生发展可能方式。
1 结果
1.1 慢阻肺痰液宏基因组
研究团队收集了广州与深圳两地共 99 例慢阻肺患者和 36 例健康对照的诱导痰进行多组学分析。在广州和深圳队列中,均观察到慢阻肺患者与对照组的菌群存在明显差异,KEGG 富集分析发现细菌运输系统和氨基酸生物合成模块在慢阻肺患者中富集,而能量代谢和氨基酸代谢模块在健康人中富集。

1.2 慢阻肺气道代谢组、宿主转录组和蛋白质组
对痰液样本进行非靶向代谢组学检测发现了 1671 个代谢分子,部分在慢阻肺患者与健康个体之间差异显著。在宿主转录组中,有 126 个模块在慢阻肺患者和对照组之间差异表达。

再通过使用 RayBiotech 定制抗体芯片对 280 种炎症相关蛋白进行检测,确定了慢阻肺患者和对照组之间差异表达的 60 种痰液蛋白和 38 种血清蛋白。

1.3 多组学联合分析
研究团队假设气道菌群产生或消耗代谢分子,其对宿主基因表达的影响在嗜中性粒细胞和嗜酸性慢阻肺中存在差异,并沿着“菌群-代谢-宿主”轴的多组学模块进行了序贯中介效应分析,以评估微生物组(MetaG)依次通过代谢组(MetaB)、宿主转录组(HostT)、和蛋白质组(HostP)对宿主表型(嗜中性粒细胞和嗜酸性粒细胞炎症)的影响。分析结果表明相对于嗜酸性慢阻肺,嗜中性慢阻肺具有更强的“微生物-宿主”关联效应并最终确定了 620 和 134 条分别与嗜中性与嗜酸性慢阻肺相关的“微生物组-代谢组-宿主转录组”互作链条,其中 146 和 39 条进一步与痰或血差异蛋白表达关联。
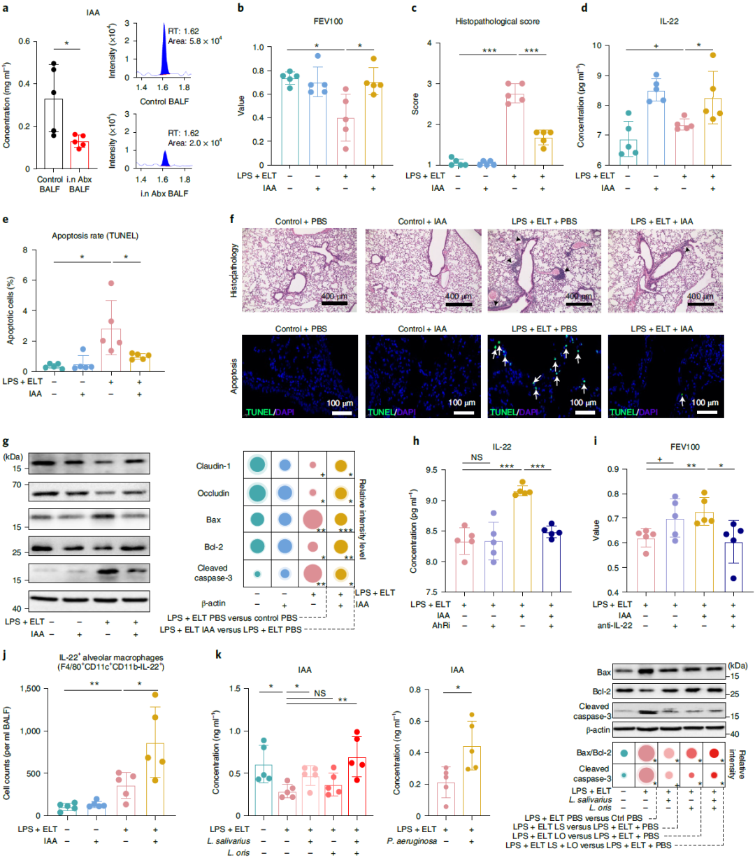
研究人员使用每组关联的多组学模块进行分析发现了一条与色氨酸代谢相关的互作链条具有较高预测功效。其中,代谢组 MetaB-M056 模块中吲哚-3-乙酸(IAA)代谢物与宏基因组中色氨酸分解代谢途径(P00380)关联,基于IAA与Cyclin D1相互作用的证据,该MetaB模块又与富集至白细胞介素-22(IL-22)信号通路的宿主转录组模块HostT-M318相关联。同时,MetaB-M056与富集至上皮细胞凋亡、IL-1 信号和氧化应激的 HostT 模块具有显著的负相关。痰 TNF-alpha、IL-1beta、IL-6 以及 G-CSF 与以上 HostT 模块相关性最为显著。这些结果共同支撑了一个假说,即慢阻肺气道菌群中色氨酸代谢途径的改变可能导致 IAA 降低,进而导致对中性粒细胞炎症和上皮细胞凋亡的保护作用丧失。

1.4 气道微生物来源 IAA 改善肺功能下降、炎症反应和组织细胞凋亡
为明确气道IAA的来源,鼻内注射抗生素显著降低了小鼠肺部菌载量及肺泡灌洗液(BALF)中的 IAA 水平;同时,抗生素灌胃未显著降低小鼠肺部菌载量且未改变 BALF IAA 水平,表明 IAA 来源于气道菌群。IAA 提高了小鼠肺中 IL-22 和 Cyclin D1 的水平,验证了人群发现。
IAA 减轻肺组织凋亡,改变了凋亡蛋白 Bax、Bcl-2 和 Cleaved Caspase-3 的表达。细胞水平上,使用香烟烟雾提取物(CSE)体外处理小鼠巨噬细胞 RAW264.7 可降低 IL-22 的产生,而 IAA 恢复了 CSE 刺激的巨噬细胞的 IL-22 水平。上述结果在小鼠原发性肺泡巨噬细胞中也得到了验证。IAA 处理 RAW264.7 可显著减少 MLE12 细胞的凋亡,这种作用可通过中和 IL-22 逆转,表明 IL-22 可能介导肺「巨噬-上皮」互作来缓解上皮凋亡。

结论:
本研究通过微生物组与宿主多组学分析,绘制了气道「微生物-代谢-宿主」相互作用的全景图谱。其中使用 RayBiotech 280 个蛋白定制抗体芯片在痰液、血清发现 TNFa、IL-1b、IL-6、G-CSF 等关键蛋白,结合其他组学结果揭示的一个潜在关键假说是气道微生物组产生 IAA 可能缓解慢阻肺嗜中性粒细胞炎症和上皮细胞凋亡。研究人员确定了两株乳杆菌作为潜在的气道IAA产生菌,具有气道炎症与组织凋亡的保护功效,但同时发现气道病原菌如铜绿假单胞菌也可产生 IAA ,进一步提示复杂的气道菌群宿主互作效应。本研究仍有局限性,但结果表明气道微生物组可通过代谢活动调控慢阻肺关键病理生理特征,为靶向微生物-宿主互作的慢阻肺潜在新型治疗策略提供了机制基础。
(原文查看末端链接)
https://share.weiyun.com/mnoaUUsf