16 年
手机商铺
技术资料/正文
265 人阅读发布时间:2021-11-15 14:27
杂志名称:Cancer Letters
影响因子:8.679
文献题目:Small hepatitis B virus surface antigen promotes malignant progression of hepatocellular carcinoma via endoplasmic reticulum stress-induced FGF19/JAK2/STAT3 signaling
第一作者:Shuxiang Wu
通讯作者:Xinjian Lin a, Xu Lin
作者单位:Key Laboratory of Gastrointestinal Cancer (Fujian Medical University),Ministry of Education, Fuzhou, China
本实验所用产品:AAH-BLG-1-4,人类抗体507个蛋白玻璃芯片(L-series Human antibody arrayL-507)
实验样品:细胞培养上清
研究背景:
慢性乙型肝炎病毒(HBV)感染是全球主要的健康问题之一。乙型肝炎病毒表面抗原(HBsAg)小分子蛋白SHBs 是乙型肝炎病毒表面抗原中含量最丰富的蛋白,但其在乙型肝炎病毒相关性肝细胞性肝癌(HCC)恶性进展中的致病作用和分子机制尚不清楚。研究团队报道了 SHBs 基因的表达诱导肝癌细胞的上皮-间质转化(EMT)过程,显著提高了肝癌细胞的迁移、侵袭能力和转移潜能。从机制上讲,SHBs在HCC细胞中的表达诱导了内质网应激,激活了激活转录因子4(ATF4),增加了成纤维细胞生长因子19(FGF19)的表达和分泌。自分泌释放 fgf19 依次激活 JAK2/stat3 信号传导以诱导HCC中的EMT过程。SHBs 与肝癌组织中间充质标志物的表达、 jak2和stat3 的磷酸化状态以及fgf19 水 平呈正相关。SHBs 阳性的 HCC 患者临床分期更晚,预后更差。这些结果提示SHBs 在肝细胞癌的转移和进展中起重要作用,可能成为 hbv 相关性肝癌及其恶性进展的预防和治疗干预的潜在靶点。
1 结果
1.1 SHBs促进HCC细胞侵袭和转移
为了研究SHBs在HCC细胞侵袭和转移中的作用,研究团队构建了稳定表达huh7和 hepg2细胞的克隆,分别将SHBs-Flag融合蛋白(Huh7-SHBs和HepG2-SHBs)和Flag (huh7-Flag和hepg2-Flag)进行体外迁移和侵袭能力及体内转移潜能的比较。结果发现SHBs在HCC细胞中的过度表达促进了细胞在体外的迁移和侵袭以及在体内的转移潜能。
1.2 SHBs通过激活stat3信号通路诱导肝癌细胞EMT
研究团队为了进一步观察伴随SHBs过表达的HCC细胞侵袭和转移的变化是否归因于EMT的诱导。研究结果发现在体外培养的 huh7和hepg2细胞中,SHBs的异位表达上调了间充质标志物n-cadherin的表达,但降低了上皮标志物E-cadherin的表达水平,研究团队认为SHBs的表达似乎在HCC细胞中启动和维持 EMT 中起重要作用。以及SHBs对诱导EMT和HCC细胞侵袭的作用对stat3的激活是特异性的。后续研究表明SHBs在tyr705磷酸化STAT3且与jak2磷酸化相关。
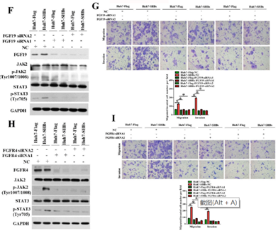
1.3 SHBs诱导的JAK2/stat3途径的激活需要FGF19
研究团队为了进一步验证FGF19是SHBs诱导的JAK2/stat3途径激活所必需的,使用RayBiotech标记法抗体芯片AAH-BLG-1-4(同时检测507种蛋白)检测Huh7-SHBs细胞培养上清中各种细胞以及因子和生长因子相对于对照Huh7-Flag细胞的相对含量,研究人员发现在所有已知激活JAK/STAT 途径的细胞因子和生长因子中,只有FGF19显示 Huh7-SHBs 细胞比对照Huh7-Flag细胞显著增加。数据表明,FGF19是SHBs诱导JAK2/stat3通路激活以促进HCC细胞侵袭所必需的,研究团队用特异性siRNA 敲低Huh7-SHBs和Huh7-Flag细胞内源性FGF19或FGFR4,发现siRNA介导的FGF19FGFR4敲低完全消除了SHBs诱导的JAK2(Tyr1007/1008)和STAT3(Tyr705)磷酸化(图f,h),导致相应的细胞迁移和侵袭损伤(图g,i)。这些结果表明fgf19被SHBs表达上调,因此FGF19或其同源受体的敲低将减少SHBs相关的JAK2/stat3信号的激活。


1.4 SHBs的表达与HCC的侵袭行为和临床预后有关
为了评估SHBs 在HCC中表达的临床意义,IHC检测SHBs、E-cadherin、N-cadherin、p-STAT3(Tyr705)、 pJAK2(Tyr1007/1008)和FGF19在30例HBsAg阴性或阳性肝癌组织中的表达。研究团队发现SHBs与间充质标志物N-cadherin的表达、JAK2磷酸化状态(Tyr1007/1008)和stat3磷酸化状态(Tyr705)以及fgf9水平呈正相关(图a和b),而与上皮标志物E-cadherin的表达呈负相关。Kaplan-Meier 分析还表明,血清HBsAg表达与较短的总生存期显着相关(p = 0.009,图c)。这些结果表明SHBs 可能有助于肝癌发生和恶性进展,临床结果更差。

结论:
研究结果揭示了SHBs 在HCC进展和转移中的一个新的作用,它通过激活FGF19-FGFR4-JAK2-STAT3信号级联来诱导肝癌EMT过程。通过使用Raybioteach抗体芯片帮助确定了只有成纤维细胞生长因子19(FGF19)显示 Huh7-SHBs 细胞比对照Huh7-Flag细胞显著增加的结论,这些发现有助于我们了解SHBs在 HCC进展过程中的作用和机制,同时也可能将细胞内HBsAg及其触发的信号级联反应定义为治疗hbv相关HCC的潜在治疗靶点。