RayBiotech抗体芯片在肝癌研究中的应用
1760 人阅读发布时间:2015-03-10 09:29
|
|
 |
 |
 |
 |
 |
 |
 |
 |
 |
 |
 |
 |
 |
 |
 |
 |
 |
 |
|
|
杂志名称: Cancer Letters
文献题目:Heat shock protein gp96 decreases p53 stability by regulating Mdm2 E3 ligase activity in liver cancer
本实验所用产品:RayBiotech人AAH-APO-1-2抗体芯片
(43个凋亡细胞因子抗体芯片)
实验样品:细胞裂解液
|
研究背景:
肝癌的发生、肿瘤复发、对化疗放疗的抵抗都与肝癌细胞抵抗凋亡作用息息相关。本文揭示了热休克蛋白gp96在调节肝癌肿瘤细胞的生长和凋亡的潜在作用。筛查gp96基因敲除肝癌细胞中凋亡相关蛋白,发现p53有明显变化,过表达或者敲除gp96的实验都证明gp96可以降低p53蛋白的表达水平,且gp96调控细胞凋亡依赖于p53。进一步的实验证明gp96与p53和Mdm2的相互作用促进了Mdm2介导的p53的范素化和降解。并且,干扰gp96诱导了肝癌细胞的凋亡抑制肿瘤生长。本文阐明一个潜在的机制gp96通过增加MDM2的E3连接酶活性促进p53降解,为肝癌提供新的治疗策略。
研究思路
1 实验方法
1.1 样品准备
两个肝癌细胞系(SK-Hep-1和 HepG2);
正常肝细胞系(L02);
基因敲除得到稳定的gp96 knock-down细胞系 1.2 RayBiotech凋亡抗体芯片检测gp96基因敲除后肝癌细胞系的凋亡蛋白表达差异;
1.3 细胞凋亡、细胞周期和细胞增殖实验;
1.4 免疫共沉淀检测相互作用蛋白;
1.5 体外P53蛋白范素化检测; 1.6 鼠肿瘤移植实验;
2 结果
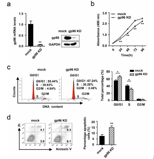
2.1 Gp96抑制细胞凋亡以及降低肝癌细胞p53的表达
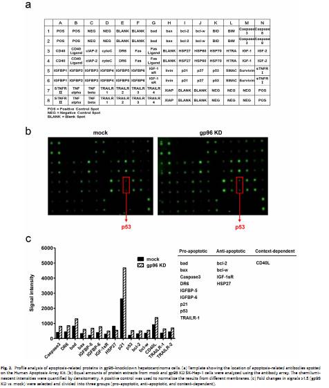
2 .2 RayBiotech芯片筛查肝癌细胞gp96基因敲除后凋亡相关蛋白变化
采用 Ray Biotech AAH-APO-1的凋亡抗体芯片筛查 gp96基因敲除和未敲除肝癌细胞凋亡相关蛋白表达差异,筛选到 15个蛋白 Caspase 3, DR6, bad, bax, IGFBP-5, IGFBP-6, IGF1-sR, HSP27, p21, p53, bcl2, bcl-w, CD40L, TRAILR-1, TRAILR-2在基因敲除细胞中明显上调, Fold Change 大于 1.5倍。 用 WB验证得到一致结果。
2.3 gp96调控细胞凋亡依赖于p53
2.4 免疫共沉淀实验证明gp96与p53和Mdm2有相互作用
2.5 小鼠肿瘤移植实验证明gp96促进肿瘤体内生长
3 本文使用的RayBiotech AAH-APO-1 凋亡抗体芯片
| bad |
bax |
bcl-2 |
bcl-w |
BID |
| BIM |
Caspase-3 |
Caspase-8 |
CD40 (TNFRSF5) |
CD40 Ligand (TNFSF5) |
| cIAP-2 |
Cytochrome C |
DR6 (TNFRSF21) |
Fas (TNFRSF6/Apo-1) |
Fas Ligand (TNFSF6) |
| HSP27 |
HSP60 |
HSP70 |
HTRA2 |
IGF-1 |
| IGF-2 |
IGFBP-1 |
IGFBP-2 |
IGFBP-3 |
IGFBP-4 |
| IGFBP-5 |
IGFBP-6 |
IGF-1 R |
livin |
p21 |
| p27 |
p53 |
SMAC |
Survivin (BIRC5) |
TNF RI (TNFRSF1A) |
TNF RII (TNFRSF1B) |
TNF alpha |
TNF beta (TNFSF1B) |
TRAIL R1 (TNFRSF10A/DR4) |
TRAIL R2 (TNFRSF10B/DR5) |
TRAIL R3 (TNFRSF10C) |
TRAIL R4 (TNFRSF10D) |
XIAP |
|
|
|
|
|