16 年
手机商铺
技术资料/正文
110 人阅读发布时间:2025-09-22 10:09
汉黄芩素是从黄芩、半枝莲等传统中药材中提取的天然黄酮类化合物,在中医理论中,其来源药材常用于清热燥湿、泻火解毒,临床多适用于湿热蕴结引发的病症。
本研究结合基因组学、蛋白组学等基础研究发现汉黄芩素能通过靶向 LSD1-p65 轴调节巨噬细胞极化、抑制 NF-κB 和 JNK 炎症通路,进而缓解骨关节炎(OA)的关节炎症与软骨退化,还在抗炎、抗氧化、抗肿瘤等领域有广泛研究。

杂志名称:Phytomedicine
影响因子:8.3/Q1
文章题目:Wogonin modulates macrophage polarization and inflammatory signaling through the LSD1-p65 axis to alleviate osteoarthritis
汉黄芩素通过LSD1-p65轴调节巨噬细胞极化和炎症信号,缓解骨关节炎
通讯作者:冯育,武平
作者单位:广州医科大学附属妇女儿童医疗中心、广州医科大学附属第一医院、中山大学等
本实验所用产品:RayBio 液相多因子检测技术(货号:FAM-INF-1,同时检测几百个小鼠样本中13个炎症相关因子)
实验样品类型:细胞上清
研究摘要
骨关节炎(OA)是一种常见的退行性关节疾病,以软骨降解、滑膜炎症和软骨下骨异常重塑为特征。本研究旨在探讨汉黄芩素(wogonin)通过调控巨噬细胞极化和炎症信号通路缓解OA的机制。通过DMM诱导的OA小鼠模型和体外细胞实验,结合多重ELISA检测,RNA-seq、CRISPR编辑、DARTS、分子对接等多种技术手段,系统评估了汉黄芩素对巨噬细胞极化、炎症因子表达、细胞凋亡、自噬及软骨细胞迁移能力的影响。研究结果表明,汉黄芩素通过靶向LSD1-p65轴,抑制NF-κB和JNK通路,促进巨噬细胞向M2型极化,减少炎症因子释放,从而缓解OA病理进程。该研究为汉黄芩素作为OA治疗的新型疾病修饰剂提供了坚实的实验依据。
研究结果
01
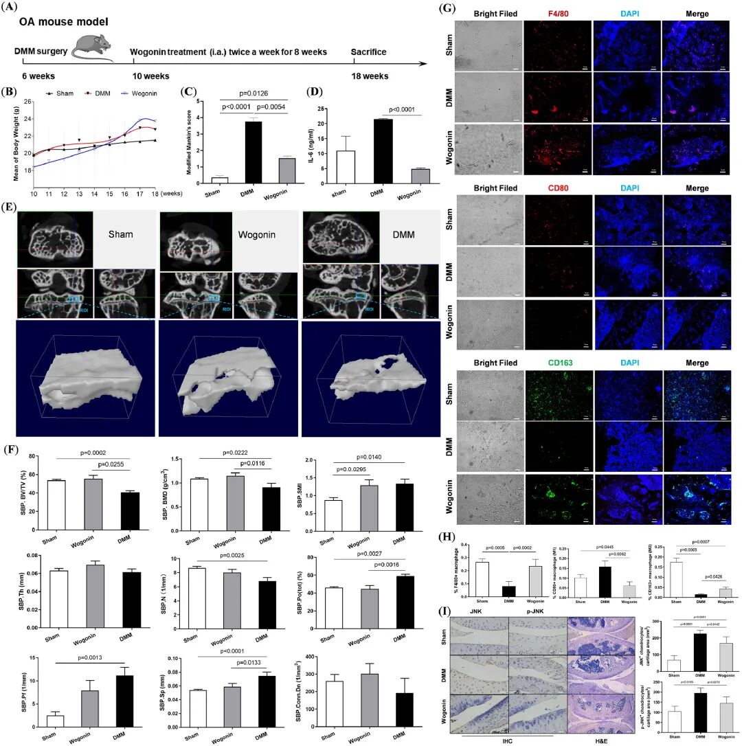
汉黄芩素缓解DMM诱导的OA小鼠关节炎症和软骨退化
通过DMM手术建立OA模型,关节腔内注射汉黄芩素 8周后,小鼠关节完整性显著改善,Mankin评分下降,血清IL-6水平降低,软骨下骨结构参数(如BV/TV、BMD等)得到改善。免疫荧光显示汉黄芩素处理组中CD80+ M1型巨噬细胞减少,CD163+ M2型巨噬细胞增加,表明汉黄芩素具有调节免疫微环境的作用。

02
汉黄芩素缓解DMM诱导的OA小鼠关节炎症和软骨退化
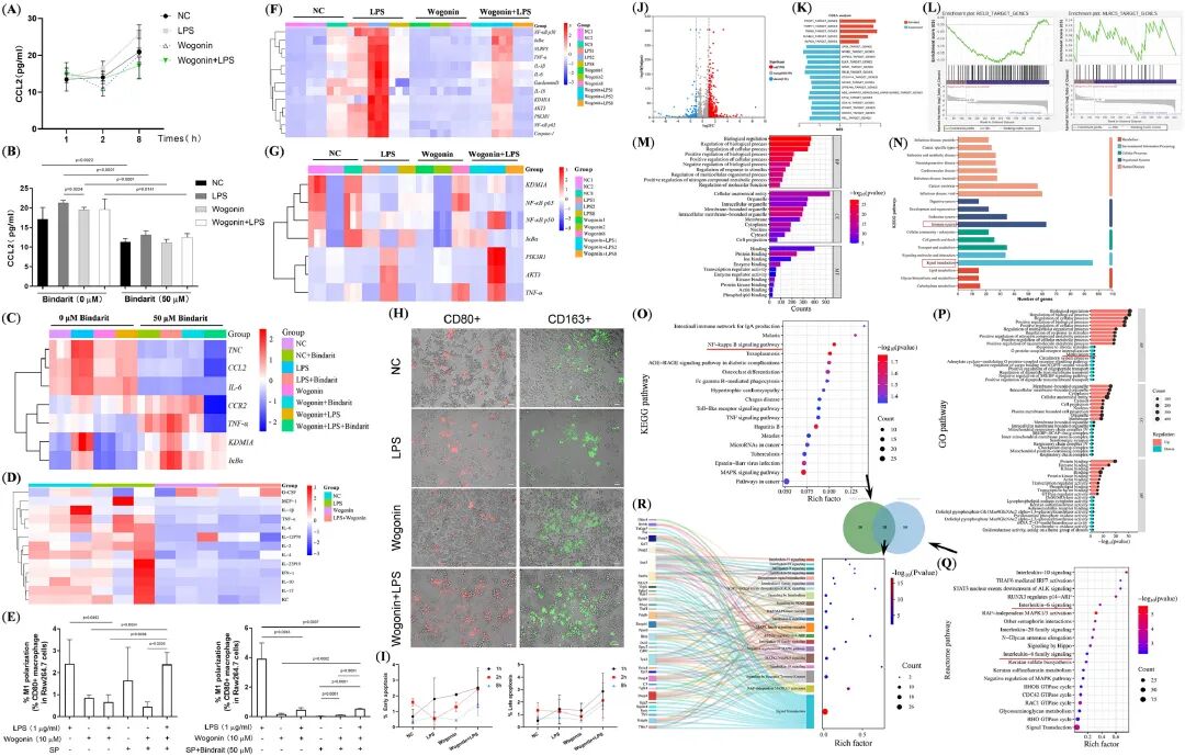
体外实验表明,汉黄芩素在10 μM浓度下可显著增强胰岛素诱导的软骨形成和成骨分化,促进软骨细胞迁移,并上调软骨相关基因(Col2a、Sox9等)和成骨相关基因(OCN、Runx2等)的表达。同时,利用RayBio流式多因子(货号FAM-INF-1)检测药物处理的软骨细胞培养上清中13种炎症相关因子发现,汉黄芩素显著抑制LPS诱导的多种炎症因子释放。


03
汉黄芩素通过调控巨噬细胞极化与炎症通路发挥抗炎作用
RNA-seq分析显示,汉黄芩素处理显著改变了巨噬细胞中530个上调基因和131个下调基因的表达。GSEA分析表明,汉黄芩素负调控NF-κB通路,并激活NLRC5以进一步抑制NF-κB信号。GO和KEGG富集分析提示这些基因参与炎症反应、信号转导、免疫调节等过程。

04
汉黄芩素靶向LSD1-p65轴调控炎症与自噬
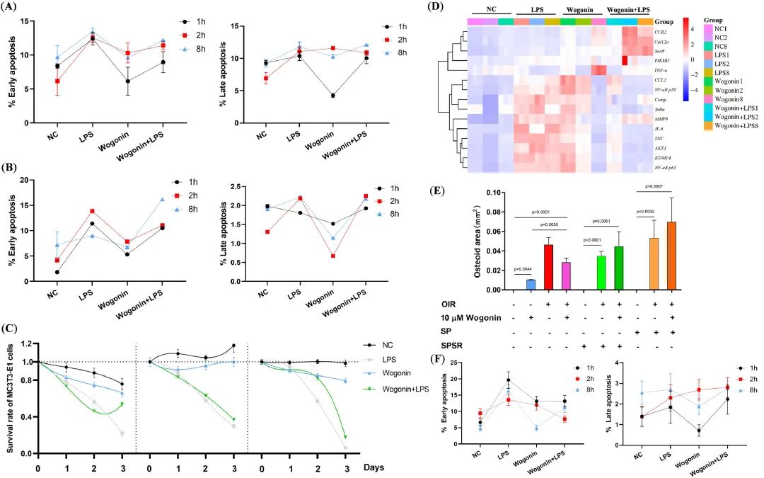
分子对接和DARTS实验证实汉黄芩素直接结合LSD1的R317位点,抑制其去甲基化活性,从而增强p65甲基化(me-p65),抑制JNK/NF-κB通路激活。此外,汉黄芩素促进自噬相关蛋白p62和LC3BII的表达,增强p-p65的自噬降解。在LSD1突变或敲除的巨噬细胞中,汉黄芩素的抗炎作用显著减弱,表明LSD1是其关键作用靶点。

05
汉黄芩素调控巨噬细胞-软骨细胞-成骨细胞间的相互作用
在条件培养基实验中,汉黄芩素显著抑制巨噬细胞诱导的软骨细胞和成骨细胞凋亡,并促进软骨生成和成骨相关基因表达。此外,汉黄芩素还能逆转LPS引起的炎症因子上调,表明其具有多细胞层面的调控能力。


本研究系统阐明了汉黄芩素通过靶向LSD1-p65轴调控巨噬细胞极化、抑制炎症信号通路、促进软骨和骨修复的多重机制。
在研究中结合流式多因子检测(RayPlex,小鼠13种炎症因子),RNA-seq、CRISPR编辑、DARTS、分子对接等多种技术手段,系统评估后发现汉黄芩素不仅具有显著的抗炎作用,还能促进组织修复,展现出作为OA治疗新型药物的潜力。该研究为汉黄芩素的临床转化提供了重要的理论基础和实验支持,未来需进一步在大动物模型和人类OA组织中进行验证。
了解更多流式多因子检测试剂盒及技术原理请点击下方图片跳转新链接进行了解
