16 年
手机商铺
技术资料/正文
1077 人阅读发布时间:2025-03-18 16:49
多组学联合分析
组学联合分析在临床研究中具有重要价值,能够全面揭示疾病机制,推动精准医学发展,提高诊断和治疗水平,并促进跨学科合作与创新。
1、全面理解疾病机制:通过整合基因组、转录组、蛋白组和代谢组等多层次数据,能够更全面地揭示疾病的分子机制,识别关键生物标志物和通路。
2、生物标志物发现:通过整合多组学数据,能够发现更可靠的生物标志物,用于疾病诊断、预后评估和治疗反应预测。
3、药物研发:联合分析能加速药物靶点的发现和验证,优化临床试验设计,提高新药研发的成功率。在国际范围内引起重视,推动保护消费者的活动。
4、疾病分型与个性化治疗:通过组学联合分析,能够更精确地进行疾病分型,为患者提供个性化的治疗策略。
······
2025热门组学
多组学整合分析:多组学整合分析(如基因组、转录组、蛋白组、代谢组等)通过整合多层次数据,研究人员能够更全面地理解疾病机制,发现生物标志物,并推动精准医学的发展,正在成为生物医学研究的重要工具。
微生物组学:微生物组学研究从传统的种类和数量分析转向更深层次的基因组、转录组和代谢组分析。在药物研发、环境工程和健康管理中的应用前景广阔,目前已被用于筛选药物靶点、评估环境污染修复效果等。
人工智能与组学大数据分析:云计算和深度学习技术的快速发展为组学大数据分析提供了新的机遇,人工智能在基因组学、蛋白质组学和转录组学中的应用,显著提高了数据分析的效率和准确性,目前AI技术正在推动组学研究从实验室向临床转化。
单细胞组学与空间组学:类器官技术结合组学分析(如单细胞转录组学、空间转录组学)在疾病模型构建和药物筛选中的应用日益广泛。类器官技术在神经损伤与再生研究中的应用被列为2025年的热点方向。
RayBio多组学服务专家
RayBio依托独有的精准蛋白质组学检测平台结合基因组、转录组、代谢组与AI驱动的数据分析平台,从实验设计到数据分析,我们提供一站式多组学服务,专业团队全程护航,助力科研与临床转化。


多组学联合分析案例

主题:多组学驱动的溃疡性结肠炎深度表型分析揭示了功能性缓解状态的生物标志物特征
单位: 维也纳大学,维也纳鲁道夫基金会医院病理学和微生物学研究所,维也纳医科大学
研究背景
溃疡性结肠炎(UC)是一种发病率上升且病因不明的慢性疾病。通过多组学分析进行深度分子表型分析可能为疾病过程和缓解状态的特征提供新的见解。通过对12名患者的五个不同结肠位置的组织样本进行蛋白质组分析,评估UC的病理机制。通过质谱分析,比较了急性发作期和缓解期UC患者的血浆蛋白质、代谢物和类二十烷酸,与健康对照组进行对比。
研究对象和样本类型
患者队列:包括12名活动期UC患者、12名缓解期UC患者和11名健康对照。
组织样本:从活动期UC患者的5个不同结肠部位获取活检组织,进行蛋白质组分析。
血浆样本:从活动期、缓解期UC患者和健康对照中采集血浆,进行蛋白质组、代谢组和脂质组分析。

组织蛋白质组分析:通过质谱技术对结肠活检组织进行蛋白质组分析,鉴定与UC相关的蛋白质表达变化。
血浆多组学分析:
① 蛋白质组--通过质谱技术分析血浆中的蛋白质表达。
② 代谢组--使用靶向代谢组学方法分析血浆中的代谢物。
③脂质组--分析血浆中的脂质和类花生酸(eicosanoids)。

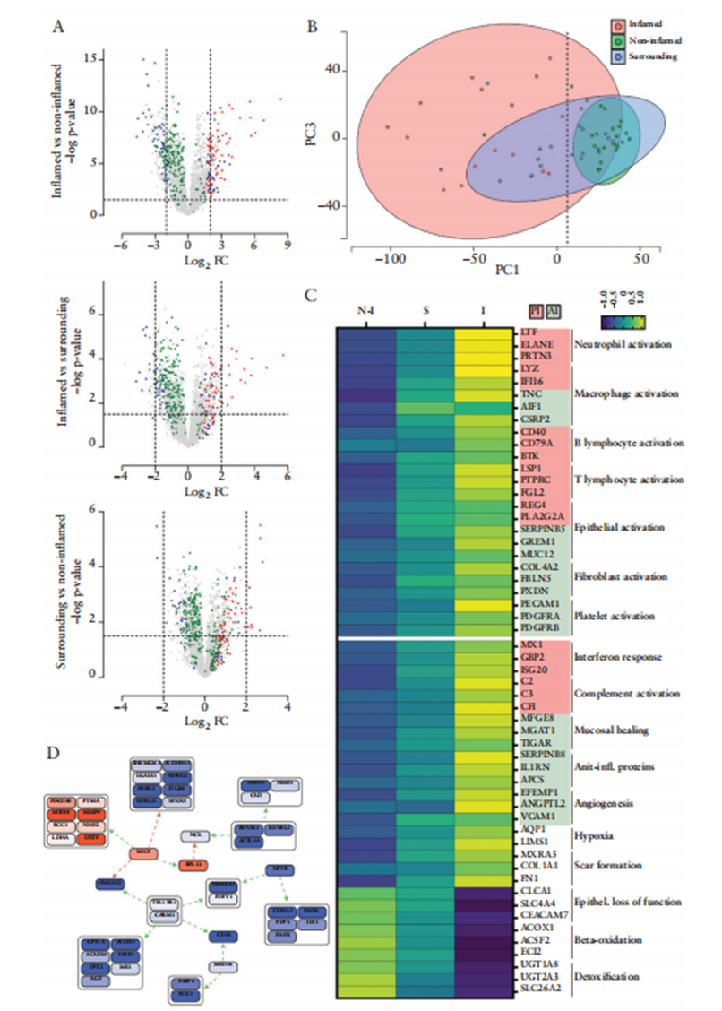
1、组织蛋白质组学揭示局部UC病理机制的分子模式
通过对60个组织活检样本的分析,鉴定出4579种蛋白质,并发现炎症组织中许多与中性粒细胞、巨噬细胞、B细胞、T细胞、成纤维细胞、内皮细胞和血小板激活相关的蛋白质上调。此外,炎症组织中线粒体蛋白质普遍下调,表明能量代谢受损。研究还发现,炎症组织中许多抗炎蛋白和促进伤口愈合的蛋白也上调,提示血小板衍生的TGF-β可能在抗炎过程中起重要作用。通过因果路径分析,研究还发现代谢关键转录因子MAX在炎症组织中可能起到枢纽作用。

2、急性UC发作伴随的血浆变化
通过对健康对照、急性UC患者和缓解期UC患者的血浆样本进行蛋白质、类二十烷酸和代谢物的分析,发现急性UC患者的血浆中多种炎症标志物和血小板相关蛋白上调。类二十烷酸分析进一步支持了血小板在UC中的系统性参与。代谢组学分析显示,急性UC患者的血浆中多种氨基酸和胆汁酸下调,而肠道微生物衍生的代谢物也显著减少。这些变化可能与线粒体应激和氧化应激有关。


3、多组学数据建模提示缓解期未解决的疾病过程
通过对缓解期UC患者的血浆样本进行分析,发现尽管临床症状缓解,但部分分子标志物(如血小板相关蛋白和慢性炎症标志物)仍未恢复正常水平,提示血小板功能和慢性炎症过程在缓解期仍持续存在。相比之下,胆汁酸和肠道微生物衍生的代谢物在缓解期接近正常水平,表明肠道功能有所恢复。通过多组学数据整合,研究提出了一个UC病理机制的模型,揭示了慢性炎症和血小板激活在疾病持续中的重要作用。


数据整合:使用DIABLO方法整合蛋白质组、代谢组和脂质组数据,鉴定与UC相关的多组学生物标志物。
本文使用了mixOmics,是一个专门用于生物数据集多变量分析的R包,特别关注数据探索、降维和可视化。通过采用系统生物学方法,该工具包提供了多种方法,可以同时统计整合多个数据集,以探索异构“组学”数据集之间的关系。简而言之,mixOmics主要有三种分析模式:
(1)在面对单类组学数据时,可以使用PCA,sPCA进行降维以及特征筛选,而面对有监督的数据类型时,可以转而使用PLS-DA,sPLS-DA在考虑样本分类信息的情况下将样本投射到低维空间中并进行分析。
(2)而面对多种不同类型组学数据时,可以使用N-集成(DIABLO)将不同数据联合起来,例如基因组,mRNA数据,蛋白组学以及代谢组学的联合分析。
(3)面对多组相同类型组学数据时,可以使用P-集成(MINT)方法,如对不同的蛋白组学数据进行联合分析。