16 年
手机商铺
技术资料/正文
158 人阅读发布时间:2025-03-17 16:15

炎症是指活体组织对各种损伤因子的刺激所发生的以防御反应(损伤、抗损伤和修复)为主的基本病理动态过程主要表现为红、肿、热、痛及功能障碍。
炎症是日常生活当中最常见的疾病,有急性炎症,也有慢性炎症,有胃炎,鼻炎,牙周炎,肠道炎,咽喉炎,前列腺炎,阴道炎,宫颈炎,肩周炎,颈椎炎,滑囊炎,皮肤炎,结膜炎,中耳炎等等。

当炎症反应发生时,机体分泌大量抗炎症因子来激活免疫细胞如巨噬细胞、淋巴细胞、肥大细胞、T细胞、粒细胞,进入战斗状态,对致病菌进行杀伤,并且也可能进一步地释放促炎症因子,引发更为强烈的炎症反应。

RayBio提供多种产品供科研者研究炎症过程,各种炎症疾病发病机理,药物治疗炎症疾病的机制。

案例1
杂志名称:CELLRESARCH
影响因子:46.3
文献题目:Human ESC-derived expandable hepatic organoids enable therapeutic liver repopulation and pathophysiological modeling of alcoholic liver injury
本实验所用产品:AAH-INF-G3(半定量检测40个人类样本细胞因子)
实验样品:细胞上清
研究简介:在酒精性肝病治疗方案研究中,通过体外3D共培养模型,以及AAH-INF-G3 抗体芯片对hEHOs处理前后的炎症因子进行分析,发现hEHOs和人类胎儿肝间充质细胞(hFLMCs)生成的3D共培养肝类器官可如实地概括人类酒精性肝病(ALD)相关的病理生理学的各个方面,这可能是一个体外新的生物标志物筛选和新的治疗靶点探索ALD的机理模型。
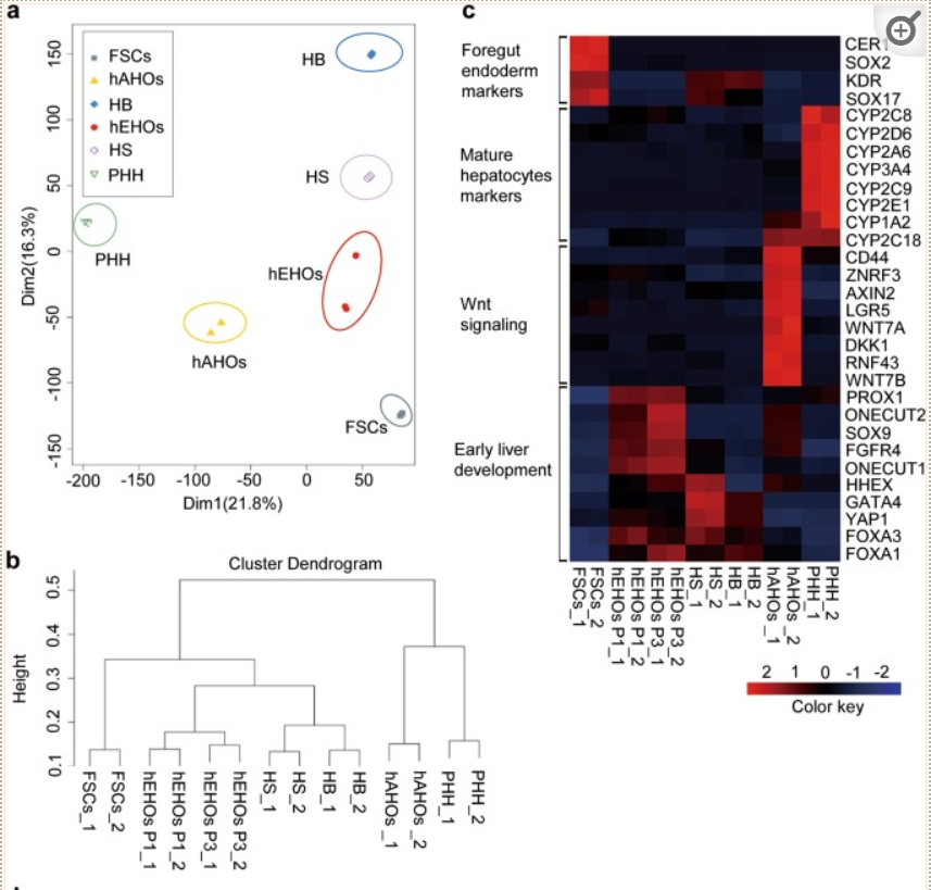
研究思路1——hEHOs培养体系的建立

研究思路2——hEHOs表型鉴定
通过hEHOs的基因表达谱,转录组,形态学以及免疫荧光分析,发现hEHOs与肝脏谱系的新生阶段细胞非常相似,这反映在它们被赋予肝干/祖细胞表型。

hEHOs移植到非肥胖、糖尿病、严重联合免疫缺陷小鼠的附睾脂肪垫中,通过免疫染色分析hEHOs仅限于肝脏谱系,在所有移植hEHOs的小鼠中没有致癌潜力,并且可以分化成功能性肝细胞和胆管细胞。

研究思路3——hEHOs和人类胎儿肝间充质细胞(hFLMCs)体外3D共培养模型
体外3D共培养hEHOs和人类胎儿肝间充质细胞(hFLMCs)生成的3D共培养肝类器官利用AAH-INF-G3抗体芯片对hEHOs处理前后的炎症因子进行分析,发现可模拟人类酒精性肝病(ALD)的分子特性,病理结果相同,表明该模型可以作为ALD新的生物标志物筛选和新的治疗靶点探索的机理模型。

案例2
杂志名称:Nat Cell Biol
影响因子:21.3
文献题目:NAD+ metabolism governs the proinflammatory senescence-associated secretome
本实验所用产品:QAH-INF-3(半定量检测40个人类样本炎症相关细胞因子)
实验样品:细胞上清
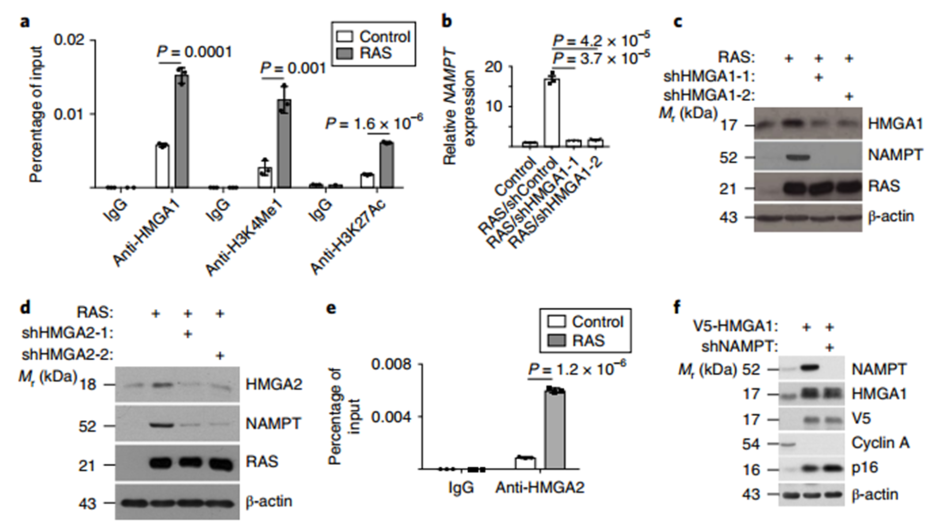
研究简介:在研究NAD+如何调节衰老相关分泌表型(SASP)的研究中,探究HMGA1调控的NAMPT在衰老过程中的潜在作用,通过敲低HMGA1或NAMPT或FK866抑制剂构建3组模型,用QAH-INF-3检测各组的炎症因子的表达,发现显著抑制SASP基因的促炎表达。HMGA1和NAMPT可以增强NAD+代谢,促进SASP,进而刺激肿瘤细胞的生长,同时为通过靶向NAD+治疗肿瘤提供了思路。
研究思路1——HMGA1与NAMPT基因表达的联系

对IMR90细胞的HMGA1染色质免疫共沉淀+二代测序(ChIP-seq)分析,发现NAMPT是HMGA1的靶基因,其表达量在衰老细胞中增加。
在癌基因诱导的衰老期间( OIS ),HMGA1的下调抑制了NAMPT的上调,HMGA2敲低也抑制了NAMPT的上调。相反,异位HMGA1上调NAMPT表达。表明HMGA蛋白通过增强元件上调了OIS期间的NAMPT。
研究思路2——HMGA1与炎症反应的关系

探究HMGA1调控的NAMPT在衰老过程中的潜在作用,通过敲低HMGA1或NAMPT或FK866抑制剂构建3组模型,用QAH-INF-3检测各组的炎症因子的表达,发现显著抑制SASP基因的促炎表达。
研究思路3——NAD+调控SASP的促炎的机制研究
液质分析HMGA1或NAMPT处理后的各组的代谢物,发现NAD+/NADH比值的升高与NAMPT和促炎SASP的上调相吻合

用QAH-INF-3检测用NMN处理的癌细胞的炎症因子,显示NMN处理后的细胞炎症反应明显降低,同时抑制了AMPK和p38的活性,增加了p38和p65的活性,以及NF-κB启动子的活性。

结合western blot等实验验证,揭示了衰老细胞中,HMGA1和NAMPT可以增强NAD+代谢,促进SASP,进而刺激肿瘤细胞的生长,同时为通过靶向NAD+治疗肿瘤提供了思路。

其他产品炎症研究应用案例
初步统计,2023年RayBio科研产品支持炎症相关领域研究发表文章超400篇,累计影响因子近2500分,其中包含多篇Cell Research、SIGNAL TRANSDUCT TAR、ADVANCED MATERIALS、ANN RHEUM DIS等国内外高分期刊。

