16 年
手机商铺
技术资料/正文
225 人阅读发布时间:2025-03-17 15:08
小小核苷酸诺奖拿下
北京时间10月7日下午,2024年诺贝尔生理学或医学奖揭晓,两位美国科学家维克托·安布罗斯(Victor Ambros)和加里·鲁夫昆(Gary Ruvkun)获奖。
作为2024年诺贝尔奖公布的第一个奖项,这不仅仅代表着人类对生命科学领域尤其是医学领域的高度认可,也是对两位科学家的研究有着极大的赞扬。
Victor Ambros和Gary Ruvkun是最早鉴定lin-14为microRNA及其在发育中作用的的科学家,研究结果早1993年发表于《Cell》上。



lin-14早在1980年被发现,在1981年lin-14可以控制线虫皮肤的光滑程度被M Chalfie观察到并发表于Cell上,后续Victor Ambros和Gary Ruvkun鉴定出lin-14的本质为只有21个碱基的microRNA并且其表达随着线虫的生长时间推移而减少。
换句话来说,常规状态下幼年线虫中含有大量lin-14,而成年线虫中含量非常少,超表达成年线虫lin-14可使得成年线虫长出幼嫩的皮肤。单从这个研究结论来说,这不是妥妥的“返老还童驻颜术”吗?
但是这项研究在1993年并未受到重视。2006年诺贝尔生理学或医学奖被颁发给我们熟知且广泛应用的RNAi技术后,增加了对小分子RNA功能机理研究者的 信心。
直至目前,越来越多的研究发现microRNA在疾病、器官形成方面都起到重要的调控作用,Victor Ambros和Gary Ruvkun的科研成就才再次被提出且给与肯定。

microRNA究竟是什么?
MicroRNA(miRNA)是一类内源性的、长度约为20-24个核苷酸的小RNA分子,通过与mRNA的3'非翻译区(3'UTR)互补序列结合,从而调控细胞内蛋白质的表达。

lin-4转录本与lin-14 mRNA的3UTR互补(V Ambros,1993)
microRNA在疾病发生中的作用
在疾病研究方面,miRNA参与调控了包括细胞增殖、分化、凋亡等在内的多种生物学过程,并且与多种疾病的发生发展密切相关。例如,在癌症、自身免疫疾病、心血管病、糖尿病等。
诊断及预后检测:
研究发现,在肝癌组织中,特定miRNA的表达水平会显著升高,显示出强烈的特异性,有助于早期诊断和个性化治疗。
治疗及药物开发:
抑癌功能miRNA的调节,可以抑制癌症的发生,目前已经有多款在研的MicroRNA进入临床,这也是人类抗击癌症的一种补充工具。
······
MicroRNA的研究拓展了我们对中心法则更加深入的理解,为人类抗击各种疑难杂症带来了更多的选择。
RayBio具有多种在疾病机制、治疗监测、药效研究中MicroRNA的作用机制功能开发的高效工具,包括用于MicroRNA作用微量功能性细胞因子的筛选的抗体芯片,MicroRNA特异性调控蛋白含量检测的ELISA试剂盒及抗体。
研究案例1
杂志名称:J Clin Invest
影响因子:13.3/Q1
文章题目:microRNA-21-5p dysregulation in exosomes derived from heart failure patients impairs regenerative potential
单位:石家庄医科大学第二医院心内科
本实验所用产品:AAH-AKT-1(检测人和小鼠AKT通路中18个热门细胞因子氨基酸磷酸化程度)
实验样本:细胞裂解液
研究目的:miR-21-5p在外泌体介导的心力衰竭心脏修复治疗研究中的修复特性及机制探究。
研究结果:心力衰竭病理状态改变了心源性外泌体的miRNA表达,miR-21-5p通过磷酸酶和紧张素同源物/Akt途径促进血管生成和心肌细胞存活,从而参与外泌体介导的心脏修复。
在确定miR-21-5p对磷酸酶和紧张素同源物/Akt信号传导的影响及潜在的靶基因的实验中,将miR-21-5p转染心肌细胞、CFs、内皮细胞,利用AAH-AKT-1芯片检测18个热门AKT相关磷酸化位点,发现在心肌细胞、内皮细胞PTEN、AKT和BAD是miR -21调控的基因。结合WB实验验证及补充分析,表明miR-21通过靶向PDCD4抑制心肌细胞凋亡,通过激活PTEN/Akt信号通路促进血管生成,促进内皮细胞中VEGF的表达。

杂志名称:Cell Death Differ.
影响因子:13.3/Q1
文章题目:miR-125a-5p attenuates macrophage-mediated vascular dysfunction by targeting Ninjurin1
单位:韩国成均馆大学药学院
本实验所用产品:AAM-CYT-1000(检测小鼠样本中96个炎症、免疫、血管生成等相关的微量表达功能性细胞因子)
实验样本:细胞上清
研究目的:探讨Ninjurin1 (Ninj1)这种具有调节巨噬细胞在透明体退化、多发性硬化和动脉粥样硬化中的功能的粘附分子的生物学相关性及其在血管网络中的作用机制。
研究结果:研究中找到了miR-125a-5p对Ninj1表达有较深的抑制作用,利用AAM-CYT-1000检测过表达RAW 264.7巨噬细胞转染miR-125a-5p对Ninj1在促炎蛋白和促血管生成因子的表达影响中发现,miR-125a-5p对Ninj1有明显的抑制作用。后续可以miR-125a-5p为媒介,通过调控Ninj1血管生成和炎症作为糖尿病视网膜病变的治疗靶点。

杂志名称:Cell Communication and Signaling
影响因子:8.2/Q1
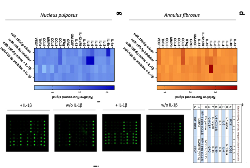
文章题目:The role of miR-155-5p in inflammation and mechanical loading during intervertebral disc degeneration
单位:罗切斯特理工学院生物医学工程系
本实验所用产品:
GSH-CYT-1(检测人类样本中20个炎症、趋化相关细胞因子表达程度)
GSH-MMP-1(检测人类样本中10个金属蛋白酶相关细胞因子表达程度)
AAH-MAPK-1(检测人或小鼠样本中17个热门MAPK上下游相关氨基酸磷酸化位点表达程度)
实验样本:细胞上清及细胞裂解液
研究目的:miR-155-5p被认为是一种促炎介质,是癌症和骨关节炎等疾病的促成因素,本研究旨在揭示miR-155-5p在椎间盘(IVD)退变中炎症及机械传感方面的功能。
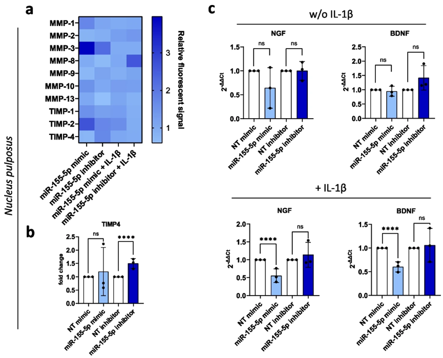
研究结论:AF细胞中miR-155-5p表达在机械外力及炎症作用下导致了IL-8、IL-6的上调,miR-155-5p抑制可导致抗炎细胞因子IL-10升高;NP细胞中细胞中miR-155-5p功能性获得可通过增加p38和p53的磷酸化激活MAPK通路,抑制导致TIMP-4显著升高
研究结果1:发现在炎症环境中,miR-155-5p在IVD变性中发挥促炎作用。


miR-155-5p抑制剂及模拟物转染至退行性IVD患者中分离出来的髓核(NP)和纤维环(AF)细胞,利用GSH-CYT-1芯片,检测细胞上清中20个炎症趋化相关的靶标,观察其在炎症中的分泌表型。
研究结果2:前面研究发现,miR-155-5p表达引起的一些促炎细胞因子增加,由于炎症和ECM降解之间的密切联系,研究员对miR-155-5p表达对MMPs及其抑制剂(金属蛋白酶组织抑制剂,TIMPs)的影响,利用了GSH-MMP-1检测了细胞上清中10个金属蛋白酶相关的靶标,发现miR-155-5p抑制后,多种MMP相关的酶存在差异性表达,其中包含MMP-2、9、3 ,TIMP4表达增加。


研究结果3:IVD变性中MAPK、NF-kB和PI3/Akt等细胞内信号通路传递是失调的,其中MAPK通路中ERK, JNK和p38因子在IVD变性中普遍存在,为了确定前面的炎症因子表达增加是否通过MAPK介导,利用AAH-MAPK-1芯片检测miR-155-5p表达对MAPK通路各个热门磷酸化位点的影响,发现miR-155-5p增强了mTOR、ERK1/2、p38等磷酸化程度,表明miR-155-5p可能通过调节MAPK信号通路,导致下游细胞炎症等反应。

研究结果4:由于IVD稳态也与机械载荷和组织承受压缩载荷的能力相关,为了研究miR-155-5p的表达和抑制对力学感知的影响,研究中制作了机械拉伸相关的测量模型,对细胞进行拉伸后进行检测发现COX-2、IL-8等促炎因子显著表达。
确定机械负荷与炎症反应中的关系后,研究者利用GSH-CYT-1芯片设计检测了机械负荷过程中miR-155-5p的功能获得/缺失对细胞因子分泌的影响,发现在周期性拉伸过程中miR-155-5p的表达导致促炎细胞因子IL-6和IL-8的增加,而抑制其表达可以减少IL-1β的分泌。

