16 年
手机商铺
技术资料/正文
94 人阅读发布时间:2025-02-14 14:10
干细胞研究
Stem cells
干细胞研究在医学研究中的意义重大,它不仅能够推动医学领域的发展,还有潜力改变许多疾病的治疗方式,提高人类生活质量,并在再生医学领域发挥关键作用。
01.
疾病治疗
treatment of disease
干细胞具有分化潜力和自我更新能力,能为治疗多种疑难杂症提供思路。例如帕金森病这样的神经退行性疾病,及糖尿病、心脏病等。
02.
再生医学
regenerative medicine
利用干细胞在临床中可通过器官移植、组织损伤修复,器官再造等策略进行临床治疗等。
03.
新药开发
New Drug Development
干细胞研究有助于对疾病机理进行研究,在新药开发中,通过干细胞人工诱导特定细胞测试新药,可减少人类试药的行为。
······
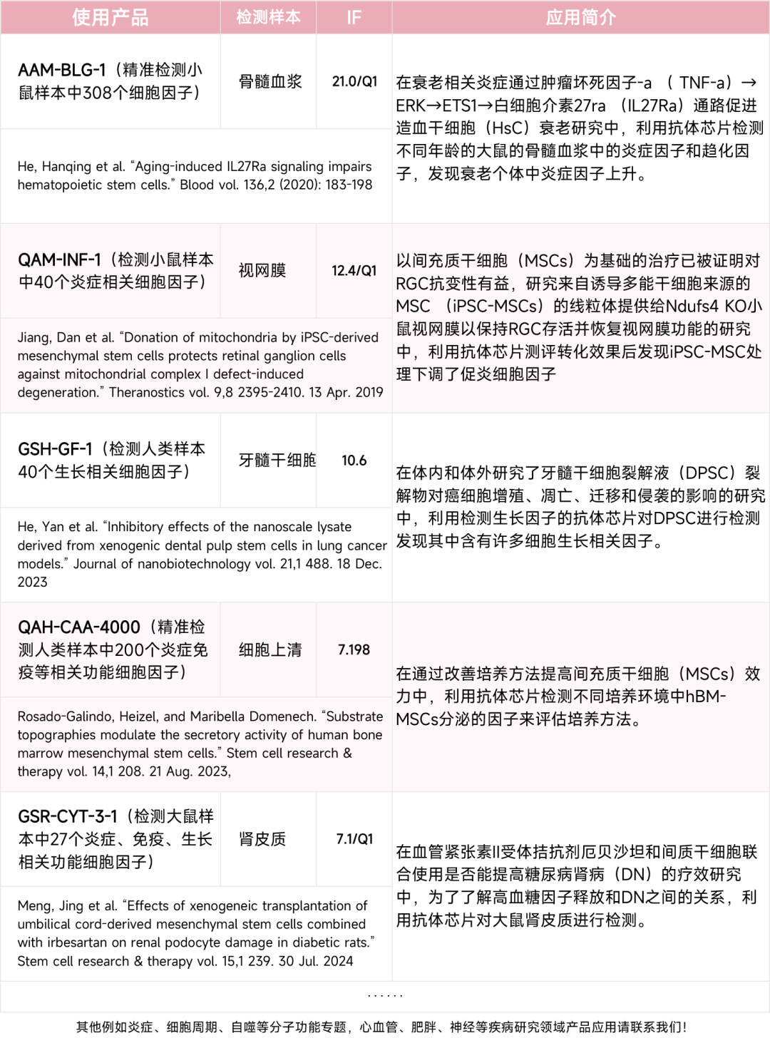
RayBio 干细胞研究专用试剂盒(货号:AAH-BLG-STE),仅需2μl血清上样量,就可针对性检测临床科研中干细胞相关的119种细胞因子,包含基因表达调控、神经元分化、骨组织发育等细胞分化相关因子。

货号:AAH-BLG-STE
检测因子数量:119(细胞分化相关核心调控因子)
技术原理:抗原抗体结合,生物素标记法,半定量

可选载体:载玻片

检测样本:血清、血浆、细胞上清、细胞裂解液······
最少上样量:血清/血浆2μL,细胞上清120μL,细胞/组织裂解液20μg
检测仪器:玻璃芯片扫描仪(Cy3荧光、分辨率≤20μm)
优势:自带2个技术重复,微量样本多因子检测,抗原抗体结合灵敏度高!

其他干细胞研究相关产品应用
