16 年
手机商铺
技术资料/正文
471 人阅读发布时间:2024-06-14 11:03
中药,是我国的文化瑰宝,具有悠久的文化及历史基础奠定。在2020版《药品注册管理办法》中可以看出,人们如今在中药的应用中,更注重的是疗效及临床价值。在医学研究中,已经对疾病及药物作用的深层研究有许多对应的研究技术及手段,所以中医药学方面的深入或者创新研究中也可借助这些新的研究方案。
抗体芯片在当前疾病研究中可以精准检测疾病样本的细胞因子水平,辅助科研人员对疾病的机制研究、药物作用、治疗效果研究进行高效精准的综合性评估。中药学研究中细胞因子的高通量筛选可以帮助研究者更准确地了解中药成分对细胞因子表达的影响,进而深入探究中药的作用机制和药效物质基础。通过这种方式,可以为中药的现代化研究和新药开发提供科学依据。
精准蛋白组学检测试剂盒,已经被中医药领域的研究者应用于多种疾病机制及药用药效等研究,帮助中医药研究进入Next Level!
抗体芯片中医体质分类中的应用案例
杂志名称:J Leukoc Biol
影响因子:5.5
文章题目:Differences in serum proteins in traditional Chinese medicine constitutional population: Analysis and verification
单位:广州中医药大学第二附属医院
本实验所用产品:GSH-CAA-X00(检测人类样本中1000因子)
实验样本:血清
研究方案
利用RayBio抗体芯片检测平和体质及湿症体质的1000个蛋白,小规模筛选及大规模验证差异蛋白,构建数字模型。
针对体质差异蛋白进行分析
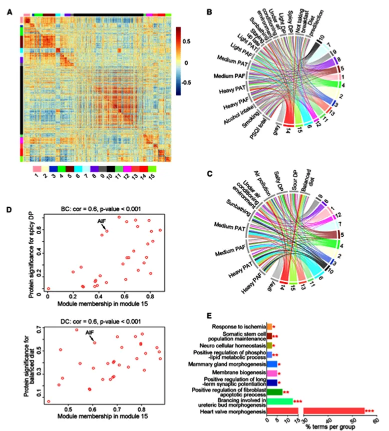
BC组Dectin-2与清淡饮食偏好呈正相关,AIF与清淡饮食偏好、舒张压呈正相关,Trop-2与午睡呈负相关,Legumain与舒张压和收缩压呈高度负相关(图A)。DC组AIF与均衡饮食呈正相关,TACI与辛辣饮食偏好呈负相关,MMP-2与酒精摄入量呈负相关。

在BC组中,代表31种蛋白质的模块#15与辣饮食呈正相关,而2个模块(#2和7)与清淡呈正相关(图B)。在DC组中,模块#15与均衡饮食呈正相关,而3个模块(#1、4和5)与咸味饮食和酸味饮食呈正相关。

抗体芯片药材活性物质作用机理研究案例
杂志名称:Journal Pre-proof
影响因子:14.5
文章题目:Chrysin serves as a novel inhibitor of DGKα/FAK interaction to suppress themalignancy of esophageal squamous cell carcinoma(白杨素是一种新的DGKα/FAK相互作用抑制剂,可抑制食管鳞状细胞癌的转移)
单位:北京大学癌症医院与研究所分子肿瘤肿瘤实验室软骨形成与转化研究重点实验室
本实验所用产品:
AAH-AKT-1(可检测人类样本中AKT通路相关18因子试剂盒)
AAH-PRTK-1(可检测人类样本中PRTK通路相关71因子试剂盒)
磷酸化检测ELISA试剂盒:PEL-FAK-Y397-T-1、PEL-AKT-S473-T-1、PEL-RPS6-S235-T-1、PEL-PRAS40-T246-T-1、PEL-RAF1-S301-T-1
细胞因子ELISA试剂盒:ELH-CMYC-1、ELH-CYCD-1、ELH-NANOG-1、ELH-OCT4-1、ELH-MMP9-1、PTE-PARP-D214-1、PTE-CASP3-D175-1
实验样本:ESCC细胞
研究方案
利用RayBiOAAH-AKT、AAH-PRTK芯片评估RAF/ERK等通路蛋白中Ser及Thr磷酸化状态,并验证其筛选出来的差异靶标。


结合体外实验证明白杨素破坏了 DGKα/FAK 复合物组装以抑制 FAK/AKT 信号传导,并在体外和体内对 ESCC 细胞施加肿瘤抑制作用,而对正常细胞没有或只有微小毒性影响。

抗体芯片药材活性物质作用机理研究案例
杂志名称:Journal of Ethnopharmacology
影响因子:5.4(药学Q1)
文章题目:Total flavonoids of Litchi chinensis Sonn. seed inhibit prostate cancer growth in bone by regulating the bone microenvironment via inactivation of the HGFR/NF-κB signaling pathway
作者单位:广西医科大学药学院广西生物活性分子研究与评价重点实验室;广西医科大学长寿与衰老相关疾病教育部重点实验室
本实验所用产品:AAM-GF-3-2(检测小鼠30个生长因子)
实验样品类型:细胞培养上清
研究目的
目的:探讨荔枝核总黄酮(TFLS)对骨组织中前列腺癌(PCa)生长的影响及其机制
采用AAM-GF-3-2(检测小鼠30个生长因子)检测经TFLS处理或未处理OP9细胞培养上清。Western blot检测HGFR及其下游关键蛋白Akt、mTOR、NF-κB、Erk在PCa细胞中的表达和活性。使用免疫荧光和免疫组织化学分析进一步验证了潜在靶点。



结论:TFLS通过调节骨微环境抑制骨内PCa的生长,其机制可能与抑制HGFR/NF-κB信号通路有关。
其他文章应用
我司产品已助力全球客户在Nature,Nature Medicine,Cell,Lancet,PNAS等世界顶级期刊上发表了数万篇文章,累积SCI文章影响因子超过47000分。
